Overview
Product Details
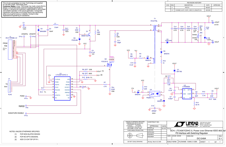
DC1249A: Demo Board for the LTC4267-3 - Power over Ethernet IEEE 802.3af PD Interface with Integrated 300kHz Switching Regulator
Applicable Parts
Documentation & Resources
-
DC1249A - Schematic10/8/2015PDF28K
-
DC1249A - Demo Manual9/24/2009PDF239K
-
DC1249A - Design File9/24/2009ZIP1M

