Overview
Product Details
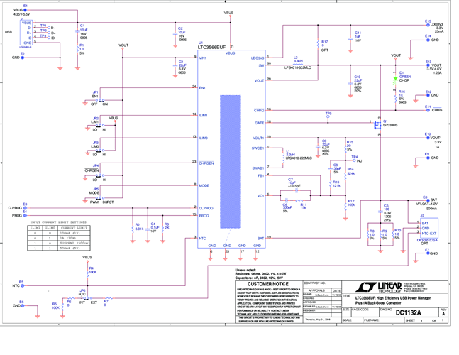
DC1132A: Demo Board for the LTC3566 High Efficiency USB Power Manager Plus 1A Buck-Boost Converter.
Applicable Parts
Documentation & Resources
-
DC1132A - Schematic9/24/2009PDF28K
-
DC1132A - Demo Manual9/24/2009PDF325K
-
DC1132A - Design File9/24/2009ZIP903K
