Overview
Product Details
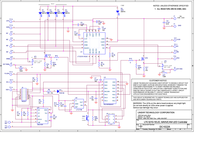
DC1022A: Demo Board for the LTC3210-1 MAIN/CAM LED Controller with 64-Step Brightness Control in 3mm × 3mm QFN
Applicable Parts
Documentation & Resources
-
DC1022A - Schematic9/24/2009PDF61K
-
DC1022A - Demo Manual9/24/2009PDF436K
-
DC1022A - Design File9/24/2009ZIP931K
