Design Note 1002: Shrink Battery-Powered Products with a Combination Battery Charger and DC/DC Converter
Introduction
Until now, power management in portable devices or systems with battery backup have required a mix of major components to fulfill the basic functions of battery charging and generation of system supply voltages. A typical solution requires at least one charger IC for charging the battery, another IC to supply a regulated system bus voltage from a constantly changing battery voltage, PowerPath™ control and a low dropout regulator (Figure 1).

Figure 1. Traditional Portable Power System.
Space is at a premium in these ever shrinking portable products, creating an imperative to shrink the power circuitry as well. The LTC1980 solves the space problem by combining these functional blocks into a single IC. The result is a substantial reduction in the complexity of portable power systems (Figure 2).

Figure 2. An LTC1980-Based Portable Power System.
How the LTC1980 Reduces Size and Cost
The LTC1980 manages both battery charging and generaton of the regulated system bus voltage via a unique bidirectional pulse-width modulator design (Figure 3).

Figure 3. LTC1980 Bidirectional Power Conversion.
When the wall adapter is present, power passes directly to the system load DC/DC converters and to a pulse width-modulated battery charger formed by M1, M2, T1 and the LTC1980. With the wall adapter present, power flows into the battery. With the wall adapter removed, power flows in the opposite direction, out of the battery, and is regulated through the DC/DC converter formed by the same power components. In this way, a single bidirectional supply replaces two traditional pulse width modulated supplies producing a substantial parts savings. No additional power routing/management is needed, further reducing the parts count and power losses that would be incurred by the additional circuitry.
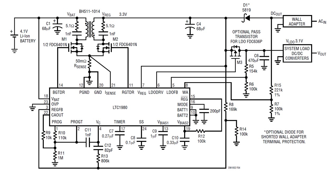
4.1V/1A Li-Ion Battery Charger and 3.3V DC/DC Converter
Figure 4 shows a 4.1V/1A Li-Ion battery charger and 3.3V DC/DC converter. The LTC1980 includes a complete PWM regulator controller, PowerPath management functions and charge termination (including pre-trimmed 4.1V, 4.2V, 8.2V and 8.4V float voltages, under- and overvoltage protection, trickle-charge cell conditioning and charge termination timing). Other battery chemistries may be externally programmed.

Figure 4. 4.1V/4.2V Selectable 1A Li-Ion Battery Charger and 3.3V DC/DC Converter.
This design is compatible with both regulated and unregulated wall adapters (minimum output voltage 4.1V). For higher voltage wall adapters, adjust R15 to increase the wall-adapter detection threshold. D1 is optional and provides protection against accidental wall-adapter connector shorts—a problem in some products that use charging cradles with exposed connections.
High Efficiency Makes for Cool Running Products and Extends Operating Time Between Charges
Peak DC/DC converter efficiency, excluding the optional, low dropout regulator is over 88% (see Figure 5). In addition, the LTC1980 uses pulse-width modulated charging. When compared to linear chargers, there is less power dissipation keeping operating temperatures lower.

Figure 5. Regulator Efficiency vs Load Current.
Conclusion
The LTC1980 helps reduce size, complexity and lowers the cost of portable products by integrating a DC/DC converter and battery charger circuitry into a single IC. It also offers high efficiency, increasing battery run time and lowering power dissipation during battery charging