Design Note 194: New Charger Topology Maximizes Battery Charging Speed
Introduction
Battery charging in notebook computers and other portable products generally involves compromises. A notebook computer’s AC adapter is usually sized to charge the battery at its maximum rate when the computer is off. In this condition, the computer draws essentially no power, so the full capacity of the adapter can be used for charging the battery. However, when the computer is turned on, charging current is usually reduced to a low rate to avoid overloading the AC adapter. You can use your computer or fast charge your battery, but not both at the same time.
Linear Technology has developed a new battery charger topology that maximizes the battery charging rate, even when the computer is on, without increasing the size or capacity of the AC adapter power source. Instead of simply reducing the charging current to an arbitrarily low level, the charger monitors the current drawn from the AC adapter and automatically reduces the charging current only when necessary to avoid overloading the AC adapter. At all other times, the charging current can be at the maximum programmed value if the battery demands it. Since average notebook power consumption is considerably lower than peak demand, battery charging can now continue at nearly the same rate whether the computer is on or off. This translates to faster battery charging and, in many cases, a smaller, less expensive AC adapter.
LT1511 Battery Charger IC
The block diagram in Figure 1 shows the basic functions performed by a battery charger IC using this patented topology. The LT1511 is a high efficiency 200kHz switching regulator IC in a step-down configuration suitable for charging lithium-ion batteries. It contains multiple feedback loops for constant charge voltage, constant charge current and input current limit. Low value resistors (RS1 and RS2) are used to sense the charge current and the current drawn from the input power source (AC adapter). The input current limit control loop allows the input power supply or AC adapter to provide current to power notebook circuitry and simultaneously charge a battery without overloading the input power supply. As the notebook current requirements increase, the LT1511 begins adjusting the battery charging current downward to keep the input power supply current below a predetermined limit.

Figure 1. Block Diagram of LT1511 Step-Down Battery Charger Illustrating Input Current and Charge Current Limit Functions.
Also included on the die are a 4A switching transistor, precision 0.5% voltage reference, adjustable undervoltage lockout and autoshutdown control (3μA battery drain when input power is removed).
The oscilloscope photo in Figure 2 illustrates how the charging current (center) decreases as the load current (top) increases, so as not to exceed the AC adapter current limit (bottom). Note: for this photo, the changing computer load current is shown as a triangle waveform. The actual computer load current waveform will be much different.

Figure 2. Current Waveforms Show How Charging Current (Middle) Drops When Laptop Computer Current (Top) Rises to Ensure That AC Adapter Current (Bottom) Does Not Exceed Programmed Limit.
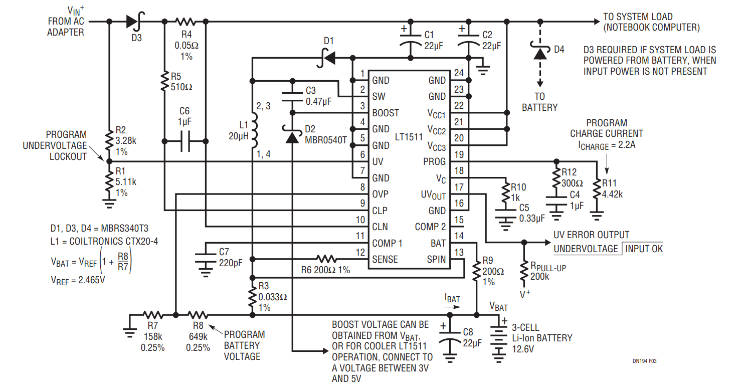
All Surface Mount Lithium-Ion Charger
The circuit shown in Figure 3 is a CC/CV charger that can be used to charge up to five series lithium-ion cells at currents up to 3A. Charge current is easily adjustable using a single resistor, a control voltage, a PWM signal or a DAC output. The circuit values shown are for 12.6V out (3 cells) and 2.2A charge current. The input current limit is set at 2A by the 0.05Ω current sense resistor, R4, which develops the required 100mV sense voltage. Resistors R1 and R2 program undervoltage lockout, which keeps the charger off until the input voltage reaches 11V.

Figure 3. Programmable Constant Current/Constant Voltage Battery Charger with Input Current Limit.
Battery manufacturers recommend terminating the charge after a fixed amount of time has passed. Using an external timer, the charging can be stopped by programming the charge current to zero by using the program pin (Pin 19), pulling the program pin low, or pulling the VC pin low. For additional circuit information, please consult the LT1511 data sheet, Design Note 124 or Design Note 144.