Bi-directional Current-Sense with Single Output

Abstract

Battery operated devices often need to monitor both charge and discharge currents. A dual current-sense amplifier and differential amplifier are combined to produce a single output voltage that indicates magnitude and direction of battery current.

Introduction

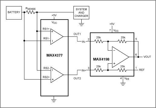
Systems such as laptop computers and other devices that have internal charge circuitry require a precise bi-directional current-sense amplifier to monitor accurately the battery's current regardless of polarity. The MAX4377 (a dual low-cost current-sense) can be used to produce a bi-directional current monitor.

Figure 1.

Figure 1.

Output voltage OUT_ is proportional to the magnitude of the sense voltage (VRS+ - VRS-).

OUT_ is approximately zero when VRS- > VRS+.

When VRS+ > VRS-, VOUT = (GAIN)(RSENSE)(ILOAD)

where GAIN = 20 for MAX4377T.

For example, RSENSE = 100mΩ and ILOAD = 1A produce, in the case of the MAX4377T, a full-scale output of 2V. However this circuit needs a two channel ADC in order to evaluate the charge and discharge currents. Simply adding a differential amplifier such as the MAX4198 produces a circuit with a single output able to provide the information of charge or discharge current.

Figure 2.

Figure 2.

The output VOUT will be (OUT2 - OUT1) + REF. Using a REF voltage of 2.5V we obtain an output swing from 0.5V to 4.5V (from 2.5V to 4.5V for discharge current and from 2.5V to 0.5V for charge current).

New bi-directional current-sense amplifiers such as the MAX4070, include the differential amplifier and reference on-chip.

A similar version of this article appeared in the September 2, 2002 issue of Mundo Electronico magazine.