Design Note 426: 6-Channel SAR ADCs for Industrial Monitoring and Portable Intruments
Introduction
The 14-bit LTC2351-14 is a 1.5Msps, low power SAR ADC with six simultaneously sampled differential input channels. It operates from a single 3V supply and features six independent sample-and-hold amplifiers and a single ADC. The single ADC with multiple S/HAs enables excellent range match (1mV) between channels and channel-to-channel skew (200ps).
The versatile LTC2351-14 is ideally suited for industrial monitoring applications such as 3-phase power line monitoring to ensure line voltage compliance, portable power line instrumentation, power factor correction, motor control, and data acquisition. These applications may be battery powered, and it is here that the LTC2351-14’s low power and small size are desirable. Power consumption is a mere 16.5mW, which extends battery life. The 3-wire serial interface means fewer pins than parallel output devices, allowing the LTC2351-14 to fi t in a 32-pin, 5mm × 5mm QFN package.
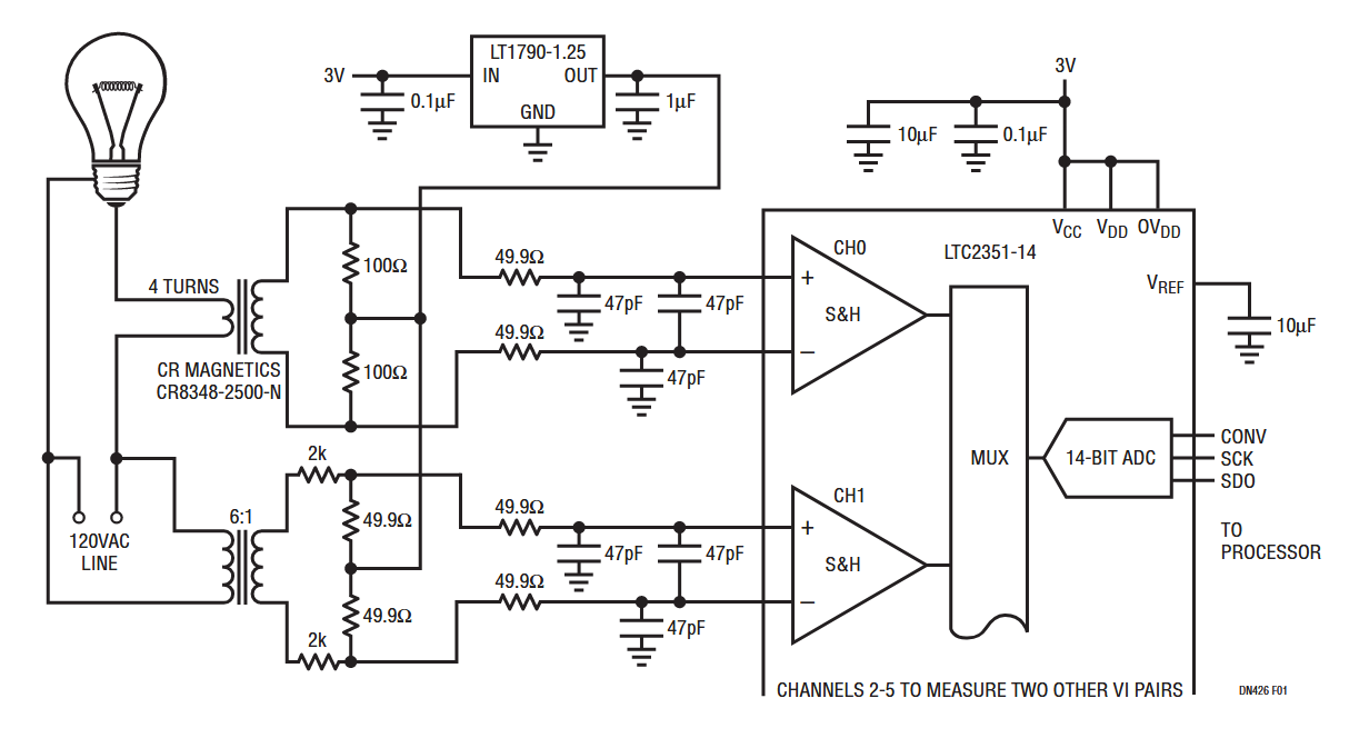
Power Line Monitoring Application
Figure 1 shows a typical power line monitoring application. Current is sensed by a CR Magnetics CR8348-2500-N current transformer. An LT1790-1.25 biases the output of the transformer to the middle of the LTC2351-14 input range, giving the inputs maximum swing. A 6:1 transformer and 41:1 attenuator scale the line voltage, and the transformer output is similarly biased.

Figure 1. Typical Power Line Monitoring Application.
Figure 2 shows the AC line voltage in Linear Technology’s Mixed Signal lab. The flattened peaks are typical of the voltage in an office building where many of the loads are nonlinear, such as computer power supplies. Figure 3 shows the current through a 50W incandescent bulb. Figure 4 shows the current through a 15W compact fluorescent bulb, and Figure 5 is the current through a 4W LED-based bulb. The 5MHz full linear bandwidth of the LTC2351-14 allows analysis of high frequency components of the line voltage and current, limited in this case by the bandwidth of the sense transformers.

Figure 2. Line Voltage.

Figure 3. 50W Incandescent Bulb Current.

Figure 4. 15W Compact Fluorescent Bulb Current.

Figure 5. 4W LED Bulb Current.
Conclusion
With PCB real estate getting tighter and designers always searching for lower power ICs, fast data acquisition can be a challenge. The LTC2351-14 and other low power SAR converters make it possible to optimize solution size, power and cost.