MAX3740A

NOT RECOMMENDED FOR NEW DESIGNS

3.2Gbps SFP VCSEL Driver with Diagnostic Monitors

Viewing:

Overview

  • Supports all SFF-8472 Digital Diagnostics
  • 2mA to 15mA Modulation Current
  • 1mA to 15mA Bias Current
  • Optional Peaking Current to Improve VCSEL Edge Speed
  • Supports Common Cathode and Differential Configuration
  • Automatic Power Control
  • Safety Circuits Compliant with SFF and SFP MSAs
  • 4mm x 4mm 24-Pin Thin QFN Package

The MAX3740A is a high-speed VCSEL driver for small-form-factor (SFF) and small-form-factor pluggable (SFP) fiber optic LAN transmitters. It contains a bias generator, a laser modulator, and comprehensive safety features. The automatic power control (APC) adjusts the laser bias current to maintain average optical power over changes in temperature and laser properties. The driver accommodates common cathode and differential configurations.

The MAX3740A operates up to 3.2Gbps. It can switch up to 15mA of laser modulation current and source up to 15mA of bias current. Adjustable temperature compensation is provided to keep the optical extinction ratio within specifications over the operating temperature range. The MAX3740A interfaces with the Dallas DS1858 to meet SFF-8472 timing and diagnostic requirements. The MAX3740A accommodates various VCSEL packages, including low-cost TO-46 headers.

The MAX3740A safety circuit detects faults that could cause hazardous light levels and disables the VCSEL output. The safety circuits are compliant with SFF and SFP multisource agreements (MSA).

The MAX3740A is available in a compact 4mm x 4mm, 24-pin thin QFN package and operates over the -40°C to +85°C temperature range.

Applications

  • Fibre Channel Optical Transmitters
  • Gigabit Ethernet Optical Transmitters
  • InfiniBand® Optical Transmitters
  • Multirate (1Gbps to 3.2Gbps) SFF/SFP Modules

MAX3740A
3.2Gbps SFP VCSEL Driver with Diagnostic Monitors
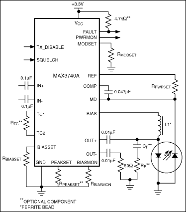
MAX3740A: Typical Operating Circuit
Add to myAnalog

Add product to the Products section of myAnalog (to receive notifications), to an existing project or to a new project.

Create New Project
Ask a Question

Documentation

Learn More
Add to myAnalog

Add media to the Resources section of myAnalog, to an existing project or to a new project.

Create New Project

Tools & Simulations


Evaluation Kits

MAX3740AEVKIT

Evaluation Kit for the MAX3740A

Features and Benefits

  • Fully Assembled and Tested
  • Single +3.3V Power Supply Operation
  • Allows Optical and Electrical Evaluation
  • Product Details

    The MAX3740A evaluation kit (EV kit) is an assembled demonstration board that provides complete optical and electrical evaluation of the MAX3740A VCSEL driver.

    The output of the evaluation kit can be interfaced to an SMA connector, which can be connected to a 50Ω - terminated oscilloscope. With slight modifications, the evaluation kit can also be used to evaluate the MAX3740A operation with a common-cathode VCSEL.

    Applications

    • Fibre Channel Optical Transmitters
    • Gigabit Ethernet Optical Transmitters
    • InfiniBand® Optical Transmitters
    • Multirate (1Gbps to 3.2Gbps) SFF/SFP Modules

    MAX3740AEVKIT
    Evaluation Kit for the MAX3740A

    Latest Discussions

    No discussions on MAX3740A yet. Have something to say?

    Start a Discussion on EngineerZone®

    Recently Viewed