MAX3675

Obsolete

622Mbps, Low-Power, 3.3V Clock-Recovery and Data-Retiming IC with Limiting Amplifier

Viewing:

Overview

  • Single +3.3V or +5.0V Power Supply
  • Complies with ANSI, ITU, and Bellcore SDH/SONET Specifications
  • Low Power: 215mW at +3.3V
  • Selectable Data Inputs, Differential PECL or Analog
  • Received-Signal-Strength Indicator (RSSI)
  • Loss-of-Power and Loss-of-Lock Monitors
  • Differential PECL Clock and Data Outputs
  • No External Reference Clock Required

The MAX3675 is a complete clock-recovery and data-retiming IC incorporating a limiting amplifier. It is intended for 622Mbps SDH/SONET applications and operates from a single +3.3V supply.

The MAX3675 has two differential input amplifiers: one accepts PECL levels, while the other accepts small-signal analog levels. The analog inputs access the limiting amplifier stage, which provides both a received-signal-strength indicator (RSSI) and a programmable-threshold loss-of-power (LOP) monitor. Selecting the PECL amplifier disables the limiting amplifier, conserving power. A loss-of-lock (LOL) monitor is also incorporated as part of the fully integrated PLL.

Applications

  • Add/Drop Multiplexers
  • ATM Switches
  • Digital Cross-Connects
  • SDH/SONET Access Nodes
  • SDH/SONET Transmission Systems

MAX3675
622Mbps, Low-Power, 3.3V Clock-Recovery and Data-Retiming IC with Limiting Amplifier
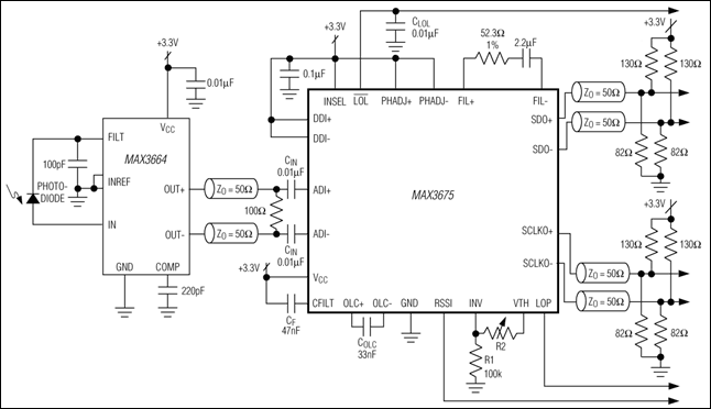
MAX3675: Typical Operating Circuit
Add to myAnalog

Add product to the Products section of myAnalog (to receive notifications), to an existing project or to a new project.

Create New Project
Ask a Question

Documentation

Learn More
Add to myAnalog

Add media to the Resources section of myAnalog, to an existing project or to a new project.

Create New Project

Software Resources

Can't find the software or driver you need?

Request a Driver/Software

Latest Discussions

No discussions on MAX3675 yet. Have something to say?

Start a Discussion on EngineerZone®

Recently Viewed