MAX3108
PRODUCTIONSPI/I²C UART with 128-Word FIFOs in WLP
Industry's Smallest SPI/I²C UART Increases System Flexibility
- Part Models
- 2
- 1ku List Price
- Starting From $7.52
Overview
- 24Mbps (max) Baud Rate
- Integrated PLL and Divider
- 1.71V to 3.6V Supply Range
- High-Resolution Programmable Baud Rate
- SPI Up to 26MHz Clock Rate
- Fast Mode Plus I²C Up to 1MHz
- Automatic Active-Low RTS and Active-Low CTS Hardware Flow Control
- Automatic XON/XOFF Software Flow Control
- Special Character Detection
- 9-Bit Multidrop Mode Data Filtering
- SIR- and MIR-Compliant IrDASM Encoder/Decoder
- Flexible Logic Levels on the Controller and Transceiver Interfaces
- Four Flexible GPIOs
- Line Noise Indication
- Shutdown and Auto-Sleep Modes
- Low 35µA (max) VCC Shutdown Current
- Register Compatible with the MAX3107
- Tiny, 25-Bump WLP Package (2.1mm × 2.1mm)
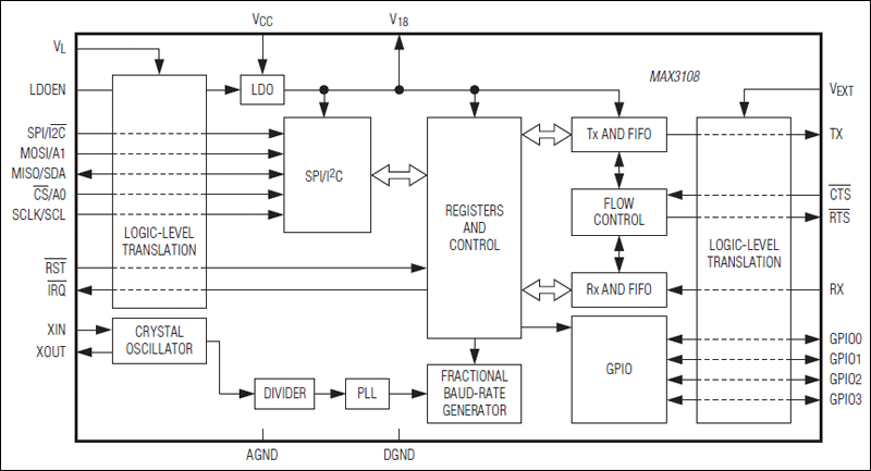
The MAX3108 small form factor universal asynchronous receiver-transmitter (UART) with 128 words each of receive and transmit FIFOs is controlled through a serial I²C or SPI controller interface. Auto-sleep and shutdown modes help reduce power consumption during periods of inactivity. A low 500µA (max) supply current and tiny 25-bump WLP (2.1mm x 2.1mm) package make the MAX3108 ideal for low-power portable devices. The MAX3108 operates from a low supply voltage of 1.71V to 3.6V.
Baud rates up to 24Mbps make the MAX3108 suitable for today’s high data rate applications. A phase-locked loop (PLL), predivider, and fractional baud-rate generator allow high-resolution baud-rate programming and minimize the dependency of baud rate on reference clock frequency.
Four GPIOs can be used as inputs, outputs, or interrupt inputs. When configured as outputs, they can be programmed to be open-drain outputs and sink up to 20mA of current.
The MAX3108 is ideal for portable and handheld devices, is available in a 25-bump (2.1mm x 2.1mm) 0.4mm pitch WLP package, and is specified over the -40°C to +85°C extended temperature range.
Applications
- Low-Power Handheld Devices
- Medical Systems
- Mobile Internet Devices
- Point-of-Sale Systems
- Portable Communication Devices
Documentation
Data Sheet 1
Application Note 1
Design Note 1
Technical Articles 1
Device Drivers 1
ADI has always placed the highest emphasis on delivering products that meet the maximum levels of quality and reliability. We achieve this by incorporating quality and reliability checks in every scope of product and process design, and in the manufacturing process as well. "Zero defects" for shipped products is always our goal. View our quality and reliability program and certifications for more information.
| Part Model | Pin/Package Drawing | Documentation | CAD Symbols, Footprints, and 3D Models |
|---|---|---|---|
| MAX3108EWA+ | Wafer-Level Package 5x5 Bump, Full Array | ||
| MAX3108EWA+T | Wafer-Level Package 5x5 Bump, Full Array |
| Part Models | Product Lifecycle | PCN |
|---|---|---|
|
Feb 21, 2025 - 2453N ASSEMBLY |
||
| MAX3108EWA+ | PRODUCTION | |
| MAX3108EWA+T | PRODUCTION | |
This is the most up-to-date revision of the Data Sheet.