MAX25615EVKIT

PRODUCTION

Evaluation Kit for the MAX25615

Viewing:

Overview

  • +4V to +16V Single Power-Supply Range
  • 7A Peak Sink Current
  • 3A Peak Source Current
  • Inverting and Noninverting Inputs
  • Proven PCB Layout
  • Fully Assembled and Tested

The MAX25615 evaluation kit (EV kit) demonstrates inverting, noninverting, and differential operating modes for the MAX25615 MOSFET driver. The EV kit includes one MOSFET driver, a MOSFET, and component pads for optional loads. The EV kit is fully assembled and tested.

Applications

  • DC-DC Converters
  • Motor Control
  • Power MOSFET Switching
  • Switch-Mode Power Supplies
  • Time-of-Flight Cameras

MAX25615EVKIT
Evaluation Kit for the MAX25615
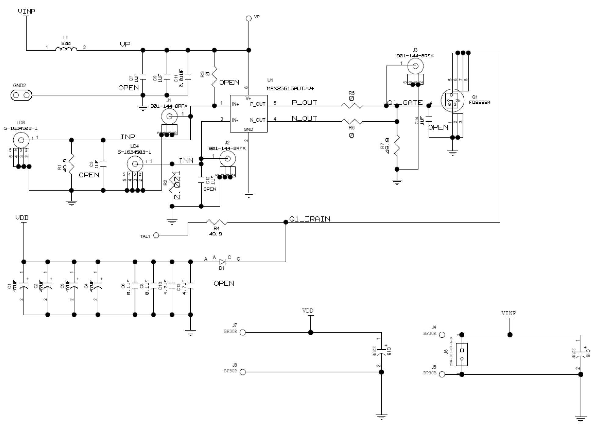
MAX25615EVKIT Schematic
Add to myAnalog

Add product to the Products section of myAnalog (to receive notifications), to an existing project or to a new project.

Create New Project
Ask a Question

Documentation

Learn More
Add to myAnalog

Add media to the Resources section of myAnalog, to an existing project or to a new project.

Create New Project

Latest Discussions

No discussions on MAX25615EVKIT yet. Have something to say?

Start a Discussion on EngineerZone®

Recently Viewed