DS1339
PRODUCTIONI²C Serial Real-Time Clock
RTC Provides System Flexibility with Multiple Programmable Features
- Part Models
- 10
- 1ku List Price
- Starting From $3.02
Overview
- Completely Manages All Timekeeping Functions
- Real-Time Clock Counts Seconds, Minutes, Hours, Date of the Month, Month, Day of the Week, and Year with Leap-Year Compensation Valid Up to 2100
- Two Time-of-Day Alarms
- Programmable Square-Wave Output
- Oscillator Stop Flag
- Interfaces to Most Microcontrollers
- I2C Serial Interface
- Low-Power Operation Extends Battery Backup Run Time
- Automatic Power-Fail Detect and Switch Circuitry
- Trickle-Charge Capability
- Underwriters Laboratories® (UL) Recognized
- Surface-Mount Package with an Integrated Crystal (DS1339C Saves Additional Space and Simplifies Design
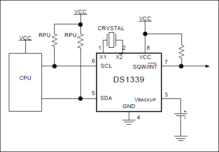
The DS1339 serial real-time clock (RTC) is a low-power clock/date device with two programmable time-of-day alarms and a programmable square-wave output. Address and data are transferred serially through an I²C bus. The clock/date provides seconds, minutes, hours, day, date, month, and year information. The date at the end of the month is automatically adjusted for months with fewer than 31 days, including corrections for leap year. The clock operates in either the 24-hour or 12-hour format with AM/PM indicator. The DS1339 has a built-in power-sense circuit that detects power failures and automatically switches to the backup supply, maintaining time, date, and alarm operation.
Applications
- Consumer Electronics (Set-Top Box, Digital Recording, Network Appliance)
- Handhelds (GPS, POS Terminal)
- Medical (Glucometer, Medicine Dispenser)
- Office Equipment (Fax/Printer, Copier)
- Other (Utility Meter, Vending Machine, Thermostat, Modem)
- Telecommunications (Router, Switcher, Server)
Documentation
Data Sheet 1
Reliability Data 1
Design Note 7
Technical Articles 5
ADI has always placed the highest emphasis on delivering products that meet the maximum levels of quality and reliability. We achieve this by incorporating quality and reliability checks in every scope of product and process design, and in the manufacturing process as well. "Zero defects" for shipped products is always our goal. View our quality and reliability program and certifications for more information.
| Part Model | Pin/Package Drawing | Documentation | CAD Symbols, Footprints, and 3D Models |
|---|---|---|---|
| DS1339C-2# | SOIC_W | ||
| DS1339C-3# | SOIC_W | ||
| DS1339C-33# | SOIC_W | ||
| DS1339C-33#T&R | SOIC_W | ||
| DS1339U-2+ | Micro-MAX, Thin Shrink Small-Outline | ||
| DS1339U-2+T&R | Micro-MAX, Thin Shrink Small-Outline | ||
| DS1339U-3+ | Micro-MAX, Thin Shrink Small-Outline | ||
| DS1339U-3+T&R | Micro-MAX, Thin Shrink Small-Outline | ||
| DS1339U-33+ | Micro-MAX, Thin Shrink Small-Outline | ||
| DS1339U-33+T&R | Micro-MAX, Thin Shrink Small-Outline |
This is the most up-to-date revision of the Data Sheet.