ADN2812
PRODUCTIONContinuous Rate 12.3 Mb/s to 2.7 Gb/s Clock and Data Recovery IC with Integrated Limiting Amp
- Part Models
- 2
- 1ku List Price
- Starting From $91.44
Overview
- Serial data input: 12.3 Mb/s to 2.7 Gb/s
- Exceeds SONET requirements for jitter transfer/ generation/tolerance
- Quantizer sensitivity: 6 mV typical
- Adjustable slice level: ±100 mV
- Patented clock recovery architecture
- Loss of signal (LOS) detect range: 3 mV to 15 mV
- Independent slice level adjust and LOS detector
- No reference clock required
- Loss of lock indicator
- I2C interface to access optional features
- Single-supply operation: 3.3 V
- Low power: 750 mW typical
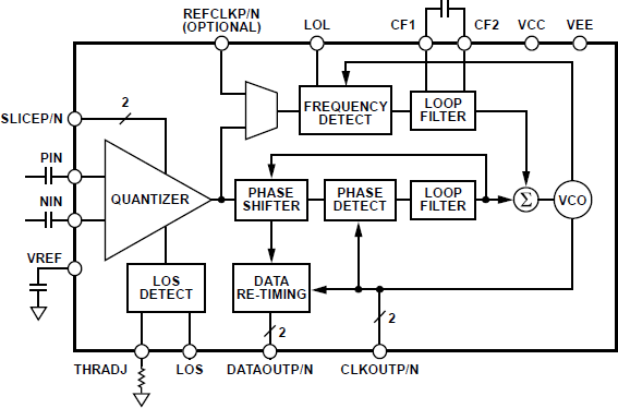
The ADN2812 provides the receiver functions of quantization, signal level detect, and clock and data recovery for continuous data rates from 12.3 Mb/s to 2.7 Gb/s. The ADN2812 automatically locks to all data rates without the need for an external reference clock or programming. All SONET jitter requirements are met, including jitter transfer, jitter generation, and jitter tolerance. All specifications are quoted for −40°C to +85°C ambient temperature, unless otherwise noted.
This device, together with a PIN diode and a TIA preamplifier, can implement a highly integrated, low cost, low power fiber optic receiver.
The receiver front end, loss of signal (LOS) detector circuit indicates when the input signal level has fallen below a user-adjustable threshold. The LOS detect circuit has hysteresis to prevent chatter at the output.
The ADN2812 is available in a compact 5 mm × 5 mm 32-lead lead frame chip scale package (LFCSP).
Applications
- SONET OC-1/OC-3/OC-12/OC-48 and all associated FEC rates
- Fibre Channel, 2× Fibre Channel, GbE, HDTV
- WDM transponders
- Regenerators/repeaters
- Test equipment
- Broadband cross-connects and routers
Documentation
Data Sheet 1
Application Note 4
Frequently Asked Question 1
ADI has always placed the highest emphasis on delivering products that meet the maximum levels of quality and reliability. We achieve this by incorporating quality and reliability checks in every scope of product and process design, and in the manufacturing process as well. "Zero defects" for shipped products is always our goal. View our quality and reliability program and certifications for more information.
| Part Model | Pin/Package Drawing | Documentation | CAD Symbols, Footprints, and 3D Models |
|---|---|---|---|
| ADN2812ACPZ | 32-Lead LFCSP (5mm x 5mm) | ||
| ADN2812ACPZ-RL7 | 32-Lead LFCSP (5mm x 5mm) |
| Part Models | Product Lifecycle | PCN |
|---|---|---|
|
Mar 23, 2012 - 11_0104 Conversion of Select Sizes of LFCSP Package Outlines from Punch to Sawn and Transfer of Assembly Site to ASE-Korea. |
||
| ADN2812ACPZ | PRODUCTION | |
| ADN2812ACPZ-RL7 | PRODUCTION | |
This is the most up-to-date revision of the Data Sheet.