LTC2870
PRODUCTIONRS232/RS485 Multiprotocol Transceivers with Integrated Termination
- Part Models
- 10
- 1ku List Price
- Starting From $6.85
Overview
- One RS485 and Two RS232 Transceivers
- 3V to 5.5V Supply Voltage
- 20Mbps RS485 and 500kbps RS232
- Automatic Selection of Integrated RS485 (120Ω) and RS232 (5kΩ) Termination Resistors
- Half-/Full-Duplex RS485 Switching
- High ESD: ±26kV (LTC2870), ±16kV (LTC2871)
- Logic Loopback Mode
- 1.7V to 5.5V Logic Interface
- Supports Up to 256 RS485 Nodes
- RS485 Receiver Failsafe Eliminates UART Lockup
- H-Grade Available (–40°C to 125°C)
- Available in 28-Pin 4mm × 5mm QFN and TSSOP (LTC2870), and 38-Pin 5mm × 7mm QFN and TSSOP (LTC2871)
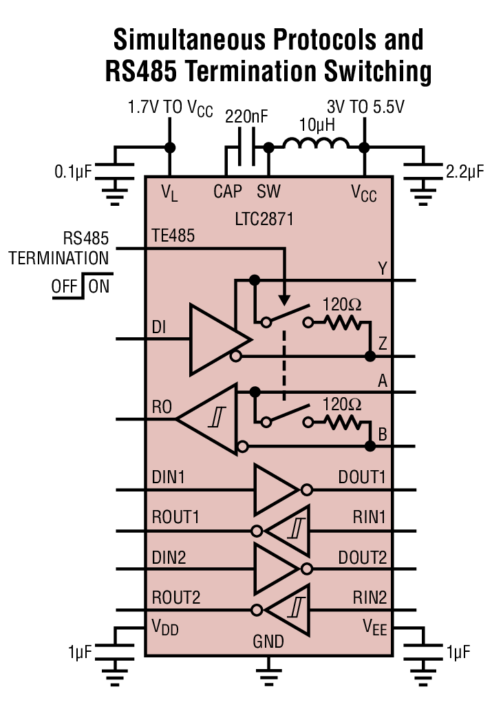
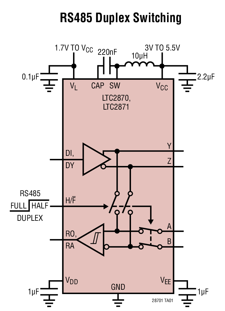
The LTC2870/LTC2871 are robust pin-configurable multiprotocol transceivers, supporting RS232, RS485, and RS422 protocols, operating on a single 3V to 5.5V supply. The LTC2870 can be configured as two RS232 single-ended transceivers or one RS485 differential transceiver on shared I/O lines. The LTC2871 offers independent control of two RS232 transceivers and one RS485 transceiver, each on dedicated I/O lines.
Pin-controlled integrated termination resistors allow for easy interface reconfiguration, eliminating external resistors and control relays. Half-duplex switches allow four-wire and two-wire RS485 configurations. Loopback mode steers the driver inputs to the receiver outputs for diagnostic self-test.The RS485 receivers support up to 256 nodes per bus, and feature full failsafe operation for floating, shorted or terminated inputs.
An integrated DC/DC boost converter uses a tiny 2mm × 1.6mm inductor and one capacitor, eliminating the need for multiple supplies for driving RS232 levels.
Applications
- Software Selectable RS232/RS485/RS422 Interface
- Point-of-Sale Terminals
- Cable Repeaters
- Protocol Translators
Documentation
Data Sheet 1
Technical Articles 1
Video 2
Product Selector Card 2
ADI has always placed the highest emphasis on delivering products that meet the maximum levels of quality and reliability. We achieve this by incorporating quality and reliability checks in every scope of product and process design, and in the manufacturing process as well. "Zero defects" for shipped products is always our goal. View our quality and reliability program and certifications for more information.
| Part Model | Pin/Package Drawing | Documentation | CAD Symbols, Footprints, and 3D Models |
|---|---|---|---|
| LTC2870CFE#PBF | 28-Lead TSSOP w/ EP | ||
| LTC2870CFE#TRPBF | 28-Lead TSSOP w/ EP | ||
| LTC2870CUFD#PBF | 28-Lead QFN (4mm x 5mm x 0.75mm w/ EP) | ||
| LTC2870CUFD#TRPBF | 28-Lead QFN (4mm x 5mm x 0.75mm w/ EP) | ||
| LTC2870HUFD#PBF | 28-Lead QFN (4mm x 5mm x 0.75mm w/ EP) | ||
| LTC2870HUFD#TRPBF | 28-Lead QFN (4mm x 5mm x 0.75mm w/ EP) | ||
| LTC2870IFE#PBF | 28-Lead TSSOP w/ EP | ||
| LTC2870IFE#TRPBF | 28-Lead TSSOP w/ EP | ||
| LTC2870IUFD#PBF | 28-Lead QFN (4mm x 5mm x 0.75mm w/ EP) | ||
| LTC2870IUFD#TRPBF | 28-Lead QFN (4mm x 5mm x 0.75mm w/ EP) |
| Part Models | Product Lifecycle | PCN |
|---|---|---|
|
Apr 6, 2022 - 22_0068 Laser Top Mark for ETSSOP and TSSOP Packages Assembled in ADPG [PNG] and UTL |
||
| LTC2870CFE#PBF | PRODUCTION | |
| LTC2870CFE#TRPBF | PRODUCTION | |
| LTC2870IFE#PBF | PRODUCTION | |
| LTC2870IFE#TRPBF | PRODUCTION | |
|
Feb 20, 2022 - 21_0269 Addition of Alternate Assembly Site ASE Taiwan for Select LFCSP Products |
||
| LTC2870CUFD#PBF | PRODUCTION | |
| LTC2870CUFD#TRPBF | PRODUCTION | |
| LTC2870HUFD#PBF | PRODUCTION | |
| LTC2870HUFD#TRPBF | PRODUCTION | |
| LTC2870IUFD#PBF | PRODUCTION | |
| LTC2870IUFD#TRPBF | PRODUCTION | |
This is the most up-to-date revision of the Data Sheet.