5B45

PRE-RELEASE

Isolated Frequency Input 0 to 10 kHz Input Signal Conditioning Module

Viewing:

Overview

  • Accepts Frequency Input
  • Tachometer Applications
  • 500Hz to 25KHz Input (TTL or Zero Crossing)
  • 0-5V Output

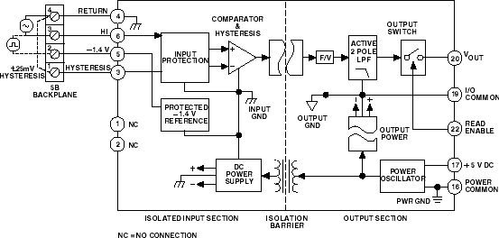
Models 5B45 and 5B46 are precision isolated 500 Hz to 250 kHz frequency-to-voltage converters that feature excellent high accuracy of ±0.1% max. They accept virtually any TTL level or zero crossing input signal waveform (sine wave, square wave, pulse train or triangular). Both models offer 240 V rms input protection and 1,500 V rms input-to-output isolation in the industry standard 5B Series encapsulated plug-in modular package.

5B45
Isolated Frequency Input 0 to 10 kHz Input Signal Conditioning Module
5B45-fbl
Add to myAnalog

Add product to the Products section of myAnalog (to receive notifications), to an existing project or to a new project.

Create New Project
Ask a Question

Documentation

Learn More
Add to myAnalog

Add media to the Resources section of myAnalog, to an existing project or to a new project.

Create New Project

Latest Discussions

No discussions on 5B45 yet. Have something to say?

Start a Discussion on EngineerZone®

Recently Viewed