摘要
当使用DC-DC转换器时,设计者都要面对一个相同问题:只能得到标准电压。如果需要校准或者调节输出电压,就需要高精度的非标准电阻。本应用笔记介绍了在升压型DC-DC转换器的反馈回路里如何使用DS3906来校准和/或调节输出电压。当与外部电阻并联使用时,DS3906可提供亚欧姆精度的调节。
示例电路使用MAX5025升压转换器和DS3906配合工作,可以提供高达36V、120mW (最大)的输出。
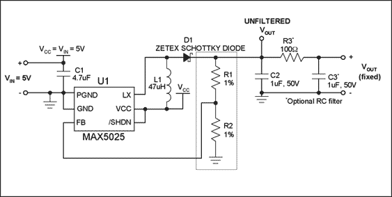
固定输出DC-DC转换器
图1所示的典型应用电路来自MAX5025数据资料。这个电路中,输出电压VOUT,由固定电阻R1和R2的比例决定。分压器的这两个电阻将输出电压分压后反馈到FB引脚,形成一个闭环系统。当VOUT输出等于期望的电压时,系统处于稳定状态,R1和R2形成的分压器将1.25V电压反馈至FB引脚。当VOUT低于期望电压(反馈至FB的电压(VFB)低于1.25V)时,DC-DC转换器将输出额外能量直至FB达到1.25V。等式1出自MAX5025数据资料,计算VOUT得到等式2,其中VREF,即FB的调节点,在MAX5025中等于1.25V。



图1. 固定输出,升压型DC-DC转换器
反馈回路中加入数字电位器
图1电路提供了多种增加数字电位器的方法,本文主要针对图2所示的分压器结构进行讨论。

图2. 带数字电位器的反馈回路示意图
图2所示的电路可以精确控制DC-DC转换器的输出电压,得到所需要的电压。
等式2可以改为:

计算
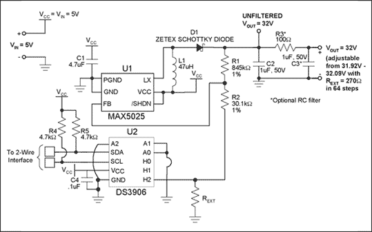
初始设计时需要做一些假设:VREF = VFB = 1.25V;当电位器被置于中间位置时(位置20h),所期望的输出电压为32V;DS3906与一个外部电阻配合使用,实现线性响应。
应用笔记DS3906电阻计算器和本文附录Excel电子数据表描述了如何选择DS3906的外部电阻。对于图3所示电路,电阻H2与外部电阻270Ω配合使用。与外部电阻配合使用的中间电阻值为200Ω,用于计算MAX5025电路中的R1和R2。
假设R2等于9.8kΩ,们可以根据式3得出所需要的R1电阻值。R1的计算值为246kΩ。
该应用笔记提供的电阻数据表可以帮助计算这个特殊结构的电压范围。该电阻数据表表明能够实现输出电压的精确调节,允许用户使用不同的R1、R2和外部电阻(与H2并联)。

图3. 使用DS3906的最终电路
结论
本应用笔记提供了一种用数字电位器精确调节升压型DC-DC转换器输出电压的方案。本文仅给出了用MAX5025和DS3906得到32V输出的示例,但本文所得出的结论适用于其它任何电位器/转换器,并可得到其它数值的输出电压。
关于本应用笔记的问题/注释/建议可以发送email至:Analog Tech Support。