Triple Output TFT-LCD Bias Supply Uses All Ceramic Capacitors
Current power supply requirements for TFT-LCD panels call for an 8V or 10V main supply plus two or more auxiliary outputs. The overall layout must be small and meet tight height requirements of under 2mm. Bulky inductors and capacitors must be eliminated if the design is to meet space requirements. The circuit described in this design idea features the new LT1949 and delivers 8V at 200mA from 3.3V while generating auxiliary 24V and –8V outputs capable of 10mA of output current.
The LT1949 is a boost switching regulator that comes in the MSOP-8 package and has an integrated 1.1A NPN power transistor. For this application to be small and have a low profile, the boost converter must switch at a high frequency, which allows compact inductors to be used, and must be able to work with ceramic output capacitors. The LT1949 does both of these things. The switching frequency is fixed at 600kHz and the external compensation pin allows for loop characteristics to be tuned so that tiny ceramic output capacitors can be used.
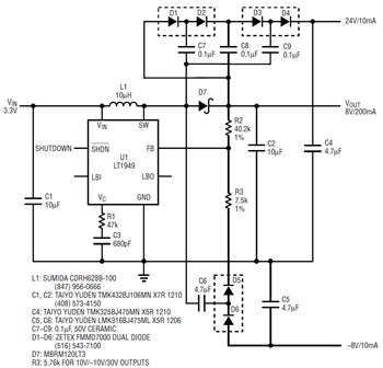
To understand circuit operation, refer to Figure 1. The LT1949 generates the 8V output in the normal boost mode configuration, while using charge pumps for the 24V and –8V outputs. During boost operation, the SW pin is switching between VOUT and ground. When at VOUT, capacitor C6 is charged to VOUT through D5. When the SW pin flies to ground, C6 holds its charge, causing D6 to be forward biased, charging C5 to –8V. The positive 24V output is developed in a similar fashion except that VOUT is tripled. Figure 2 details the transient response of VOUT to an 80mA to 200mA load step.

Figure 1. 3.3V to 8V/200mA DC/DC converter with auxiliary 24V and –8V outputs

Figure 2. Transient response for an 80mA to 200mA load step