Space Saving Dual Output ±5V High Current Power Supply Requires Only One 1.25MHz Switcher and One Magnetic Component
Space Saving Dual Output ±5V High Current Power Supply Requires Only One 1.25MHz Switcher and One Magnetic Component
2002-05-01
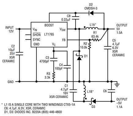
ADSL modems, disc drives, notebook computers, and other data acquisition circuits require high current, ±5V power supplies with switching frequencies greater than 1.1MHz to avoid interfering with noise sensitive circuitry. Figure 1 shows a very simple, compact and efficient solution that uses a single 1.25MHz LT1765EFE monolithic step-down switching regulator and only one magnetic component. This circuit can provide ±5V supplies from a 12V source with greater than 1A capabilities on both rails. The LT1765EFE’s internal 3A power switch saves space by eliminating the requirement for an external MOSFET and its traces. Typical efficiency is 84%, as shown in Figure 2. An alternative option is to use two ICs, which means paying a heavy toll in board space, overall cost, and complexity.

Figure 1. This high-current dual output power supply conserves space by consolidating the magnetics into a single component (L1) and by using ceramic capacitors.

Figure 2. The efficiency of the circuit in Figure 1 is typically greater than 80%, and as high as 85% for varying output currents.
The LT1765EFE uses current-mode control to regulate the positive output with its step-down converter topology. The off-the-shelf CTX5-1A(L1) transformer, which has a greater than 3A current rating and a 1:1 turns ratio, induces the same voltage across the secondary winding as the primary winding and maintains a –5V output. A high current-density ceramic coupling capacitor creates a low-impedance path for current to run between the IC and the negative output, maintaining excellent cross-regulation, as shown in Figure 3. The 3A minimum switch-current limit of the LT1765EFE and the thermally enhanced TSSOP16 exposed leadframe package provide high-power in a more compact solution than is possible with either dual controllers—at a much higher cost—or a single controller and separately chosen MOSFET—a more complex design using extra board space and design and assembly time. The B220A Schottky diodes have a low forward voltage rating for high efficiency and a small case size to further minimize board space. The ceramic input and output capacitors provide a tiny, low-cost solution with minimal output ripple.

Figure 3. The negative (–5V) supply maintains excellent regulation (±3%) over a wide range of output currents without the use of a negative supply feedback network.
The current-mode topology of the regulator provides stable response to load transients on both outputs—requiring only ceramic output capacitors and a simple RC network located on the VC pin of the LT1765EFE. This is a space and cost saving advantage over a voltage-mode controller topology, which would require additional compensation components to optimize load transient response. Also, voltage-mode controllers typically require electrolytic or tantalum output capacitors, rather than extremely low ESR ceramic capacitors, to stabilize the control loop and maintain good high frequency response. Given the same RMS current-handling requirement, electrolytic and tantalum capacitors take much more space and create much more output voltage ripple than the equivalent ceramic. Overall, a current-mode step-down regulator with ceramic capacitors is simpler, smaller, and less expensive than a voltage mode solution.
The switch current of the LT1765EFE, which has a minimum rating of 3A, limits the maximum output current of the negative line and positive line. In this topology, the negative output current must be less than (and cannot equal) the positive output current, or the output voltage will drop out, so care must be taken when considering all possible load-transient conditions. The typical maximum negative output current with respect to the positive output current is shown in Figure 4. If cross-regulation is an issue with +5V output current greater than 1.0A and –5V negative output current less than 5mA, a 1k preload resistor on the –5V output can improve regulation.

Figure 4. The available negative output current (±3% voltage regulation on –5V output) increases as positive supply (5V) current increases until switch current or thermal limitation are reached.