Smart Battery-Charging Schemes for Level 2 Chargers are Accurate and Efficient
摘要
This application presents battery-charging schemes for Level 2 and Level 3 smart batteries. The battery-charging designs meet the SMBus™ specification. The article also explains the importance of input current limiting for smart battery charging. The MAX1645A, MAX1648, and MAX1772 Level 2 battery chargers are featured.
The SMBus specification has done a great deal to standardize the interface between portable products, batteries, and chargers. SMBus was defined in 1995, and it has steadily gained in popularity. SMBus charger ICs are more complex than the more general-purpose charger ICs and have carried a slight cost premium. Even after deciding to use a Smart Battery, it is possible to implement a smart charger using inexpensive charge-control ICs. Depending on the system and its partitioning, the more expensive IC can result in lower overall system cost.
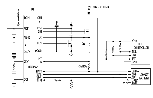
SMBus chargers fall into two distinct categories: level-two and level-three chargers. A number of level-two-charger products are on the market, making implementation of an SMBus-compatible system very easy. The MAX1667 is a good example. It provides all the features of a level-two charger, and designing an SMBus system with this charger is as simple as following the application note.

Figure 1.
Level-two chargers receive commands only from the smart battery. The smart battery tells the level-two charger what voltage and current it needs for proper charging. This is a powerful concept resulting in a system that allows for a large degree of "chemistry independence," the ability to work with batteries of varying types.
Although the MAX1667 does a good job of implementing a standard level-two charger, such a design requires that the AC adapter used in the design is capable of both charging the battery at the maximum rate and supplying the host with its power stipulations. Some systems get around this requirement by allowing only a low charge rate when the system is on; however, this results in long charge times when the system is running, even when considerably more power may be available from the AC adapter.
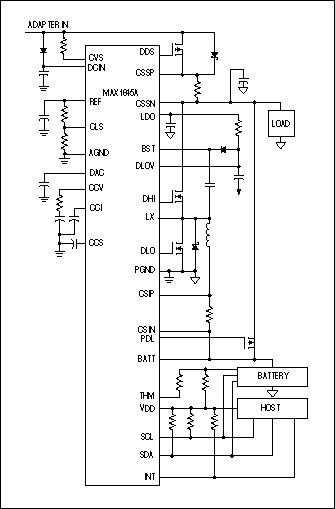
Level-two chargers that incorporate a feature called "input current limiting" get around this limitation. The MAX1645A is an excellent example of such a charger. The charger is programmed with the maximum current that the AC adapter can supply. When the limit is reached by a combination of the current going to the host system and the charging battery, the charger reduces the current output to the battery until the input current is below the maximum allowed. In this way, the battery's charge time is always the minimum for the load consumed by the host system.

Figure 2.
Level-three chargers have all the features of a level-two charger, but have the ability to initiate communication with the smart battery. This allows the charger to implement more complex charging algorithms. The charger can obtain temperature or other information to allow for better charge conditioning. Another possibility is for the level-three charger to request the accuracy information from the battery's fuel gauge and to perform a calibration cycle on a battery requesting calibration.
Note that it is possible to implement a level-three charger by using a level-two battery-charger IC and having the host system obtain the necessary charge-control information from the smart battery. In such a system, the host would implement the charge or calibration algorithm in its system's firmware. The host would then communicate with the level-two charger to control its output current and voltage. In such a system, the host is performing the function of the level-three charger, using the level-two charger IC as a programmable current and voltage source. Here, the physical connections are identical to those of a level-two-charger system.
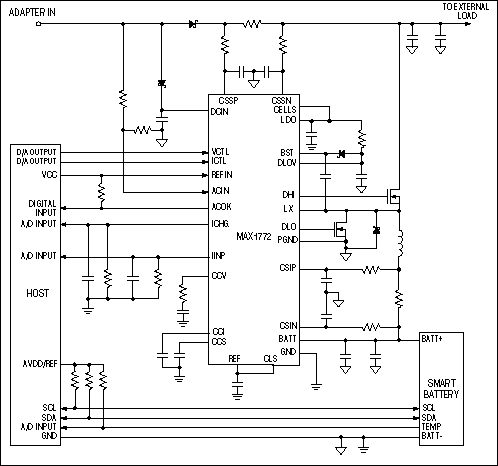
The idea of using the host as the charger's "brain" can be extended to the use of non-SMBus charge-control parts for implementing an SMBus charger. The MAX1772 is a good example of a charge-control IC with an analog interface being used to implement a level-two Smart Charger. The MAX1772 also provides "input current limiting." For applications without the need for "input current limiting," the MAX1648 would be a good choice. In these applications, the host communicates with the battery and, using A/D outputs, controls the charger based upon the request from the battery.

Figure 3.
With the variety of solutions and architecture choices available, the performance, cost, development time, and size can be tailored to the needs of the product.