Small DFN Electronic Circuit Breaker Eliminates Sense Resistor
Introduction
Traditionally, an Electronic Circuit Breaker (ECB) comprises a MOSFET, a MOSFET controller and a current sense resistor. The LTC4213 is a new electronic circuit breaker that does away with the sense resistor by instead using the RDS(ON) of the external MOSFET. The result is a simple, small solution that offers significant low insertion loss advantage at low operating load voltage. The LTC4213 features two circuit breaking responses to varying over load conditions with three selectable trip thresholds and a high side drive for an external N-channel MOSFET switch.
Overcurrent Protection
The SENSEP and SENSEN pins monitor the load current via the RDS(ON) of the external MOSFET, and serve as inputs to two internal comparators—SLOWCOMP and FASTCOMP—with trip points at VCB and VCB(FAST), respectively. The circuit breaker trips when an over-current fault causes a substantial voltage drop across the MOSFET. An overload current exceeding VCB/RDS(ON) causes SLOWCOMP to trip the circuit breaker after a 16µs delay. In the event of a severe overload or short circuit current exceeding VCB(FAST)/RDS(ON), the FASTCOMP trips the circuit breaker within 1µs, protecting both the MOSFET and the load.
When the circuit breaker trips, the GATE pin is pulled down immediately to disconnect the load from the supply. In order to reset the circuit breaker fault, either the ON pin must be taken below 0.4V for at least 80µs or the bias VCC must be taken below 1.97V for at least 80µs. Both of the comparators have a common mode input voltage range from ground to VCC + 0.2V. This allows the circuit breaker to operate even under severe output short circuit conditions where the load supply voltage collapses.
Flexible Overcurrent Setting
The LTC4213 has an ISEL pin to select one of these three over-current settings:
- ISEL at GND, VCB = 25mV and VCB(FAST) = 100mV
- ISEL left open, VCB = 50mV and VCB(FAST) = 175mV
- ISEL at VCC, VCB = 100mV and VCB(FAST) = 325mV
ISEL can be stepped dynamically. For example, a higher over-current threshold can be set at startup and a lower threshold can be selected after the supply current has stabilized.
Overvoltage Protection
The LTC4213 can provide load overvoltage protection (OVP) above the bias supply. When VSENSEP > VCC + 0.7V for 65µs, an internal OVP circuit activates with the GATE pin pulling low and the external MOSFET turning off. The OVP circuit protects the system from an incorrect plug-in event where the VIN load supply is much higher than the VCC bias voltage. The OVP circuit also cuts off the load from the supply during any prolonged over voltage conditions. The 65µs delay prevents the OVP circuit from triggering due fast transient noise. Nevertheless, if fast over voltage spikes are threats to the system, an external input bypass capacitor and/or transient suppressor should be installed.
Typical Electronic Circuit Breaker (ECB) Application
Figure 1 shows the LTC4213 in a dual supply ECB application. An input bypass capacitor is recommended to prevent transient spikes when the VIN supply powers-up or the ECB responds to overcurrent conditions. Figure 2 shows a normal power-up sequence. The LTC4213 exits reset mode once the VCC pin is above the internal under voltage lockout threshold and the ON pin rises above 0.8V (see trace 1 in Figure 2). After an internal 60µs de-bounce cycle, the GATE pin capacitance is charged up from ground by an internal 100µA current source (see trace 2). As the GATE pin and the gate of MOSFET charges up, the external MOSFET turns on when VGATE exceeds the MOSFET’s threshold. The circuit breaker is armed when VGATE exceeds ΔVGSARM, a voltage at which the external MOSFET is deemed fully enhanced, and RDS(ON) minimized.

Figure 1. The LTC4213 in an electronic circuit breaker application.

Figure 2. Normal power-up sequence.
Then, 50µs after the circuit breaker is armed and the READY pin goes high (see trace 3), the VIN supply starts to power-up. To prevent power-up failures, the VIN supply should rise with a ramp-rate that keeps the inrush current below the ECB trip level. Trace 4 shows the VOUT waveform during the VIN supply power-up. The gate voltage finally peaks at ΔVGSMAX + VSENSEN. The MOSFET gate overdrive voltage is ΔVGSMAX which is higher than the ΔVGSARM. This ensures that the external MOSFET is fully enhanced and the RDSON is further reduced. Choose the MOSFET with the required RDSON at VGS approximately equal to ΔVGSMAX. The LTC4213 monitors the load current when the gate overdrive voltage exceeds ΔVGSARM.
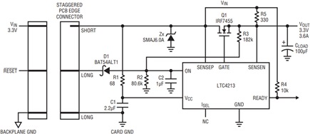
Typical Hot Swap Application
Figure 3 shows the LTC4213 in a single supply Hot Swap application where the load can be kept in shutdown mode until the Hot Swap action is completed. Large input bypass capacitors should be avoided in Hot Swap applications as they cause large inrush currents. Instead, a transient voltage suppressor should be employed to clip and protect against fast transient spikes.

Figure 3. The LTC4213 in a Hot Swap application.
In this application, the backplane starts with the RESET signal held low. When the PCB long trace makes contact the ON pin is held below 0.4V by the D1 schottky diode. This keeps the LTC4213 in reset mode. The VIN supply is connected to the card when the short trace makes contact. The VCC pin is biased via the R1-C1 filter and VOUT is pre-charged by resistor R5. To power-up successfully, the R5 resistor should provide sufficient initial start up current for the shutdown load circuit and the 280µA sinking current source at SENSEN pin. On the other hand, the R5 resistor value should limit the load surge current during board insertions and fault conditions. When RESET signals a high at the backplane, capacitor C2 at the ON pin charges up via the R3/R2 resistive divider. When ON pin voltage exceeds 0.8V, the GATE pin ramps up. The GATE voltage finally peaks and the external MOSFET is fully turned on to reduce the voltage drop between VIN and VOUT. The LTC4213 monitors the load current when the gate overdrive voltage exceeds ΔVGSARM.
Conclusion
The LTC4213 is a small package, No RSENSE Electronic Circuit Breaker that is ideally suited for low voltage applications with low MOSFET insertion loss. It includes selectable dual current level and dual response time circuit breaker functions. The circuit breaker has wide operating input common-mode-range from ground to VCC.