Single-Inductor, Positive-Output Buck/Boost Converter Uses No RSENSE Controller
Single-Inductor, Positive-Output Buck/Boost Converter Uses No RSENSE Controller
1999-06-01
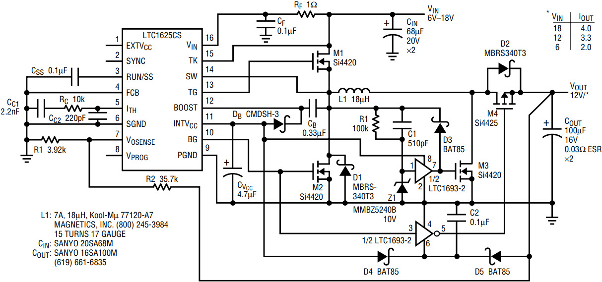
The LTC1625 No RSENSE™ controller can be used in a power-converter topology that is capable of both up and down conversion and requires only a single inductor. An example of such a circuit, shown in Figure 1, provides a 12V output with inputs that can range from 18V down to 6V. All of the circuitry to the left of the inductor is identical to that of a typical buck converter implemented with the LTC1625. However, the output (right) side of the inductor is also switched, using an additional pair of MOSFETs (M3 and M4). During the first phase of each cycle, switches M1 and M3 are on while M2 and M4 are off. The input voltage is applied across the inductor and its current increases. In the second phase, M1 and M3 are turned off while M2 and M4 are turned on. Current is then delivered to the output with VOUT applied across the inductor.

Figure 1. Single-inductor, positive-output buck-boost converter.
This type of converter has several significant differences compared to the buck topology that is usually used with the LTC1625. First, the duty cycle relationship is now equal to VOUT/(VIN + VOUT). When VIN is equal to VOUT, a fifty percent duty cycle is required to balance the volt-seconds across the inductor. Second, both the input and output capacitors must filter a square pulse current. This increases the required power handling capability of the output capacitors. Finally, the average value of the inductor current is equal to the sum of the input and output currents. Thus, the inductor is larger than that required by a pure buck or boost converter. This last point also has a bearing on the current-limit behavior.
The LTC1625 uses MOSFET VDS sensing to control the inductor current peaks. Thus, the controller limits the average value of the inductor current rather than the output current in this topology. Because the input current varies as VIN is changed, the limit on output current depends upon the input voltage. With VIN = 12V, the maximum output current is about 3.3A. Efficiency of the circuit is shown in Figure 2.

Figure 2. Efficiency vs load current for Figure 1’s circuit.
Nonoverlapping control signals for the switches M2 and M4 are generated from the LTC1625 and buffered by an LTC1693-2 dual MOSFET driver. Note that the control signal for the PFET M4 must be able to swing between ground and VOUT. Thus, the inverting half of the LTC1693-2 is powered from a diode-OR between INTVCC (for start-up) and VOUT.
Several simplifications are possible for this circuit. The switch node can be connected directly to M3’s gate, provided that VIN remains below the maximum rated gate voltage. This eliminates R1, C1, Z1, D2 and the buffer portion of U2. The second stage could also be made nonsynchronous by replacing D2 with a larger diode, such as an MBRD835L, and eliminating M4, D4, D5, C2 and the inverting portion of U2. Nonsynchronous operation reduces the peak efficiency by two to three percent.