摘要
本文介绍了一个简单、具有快速响应时间的过流故障检测器,用于低压系统的电路保护。该方案与专用的热插拔控制器不同,专用的热插拔控制器跳出欠压状态后往往具有较长的启动延时,而本文介绍的电路在输入电压超过2.7V后仅150µs后就可提供保护。此外,在上电过程中,该电路会通过限制外部p沟道开关的栅极电压来限制浪涌电流。
概述
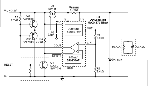
图1所示为完整的输出锁定过流故障检测器电路。上电后,比较器输出COUT的电压接近0V。由Q2和Q3组成的同相缓冲器确保Q1 (具有非常低的导通阻抗、低门限电压的p沟道功率MOSFET)的栅极完全导通。通过高边检流放大器测量流入负载中的电流,将检流电阻RSENSE两端的小电压信号按比例放大、转换为以地为参考的电压,从OUT引脚输出。该输出电压与负载电流成正比,最后经过分压后送入带锁存的同相比较器的输入端。
当负载电流超出R1和R2设置的门限电压时,比较器翻转,输出电压被R3拉高。由于栅-源电压跌落至栅极门限以下,p沟道MOSFET关断。同相缓冲器Q2-Q3确保Q1栅极具有足够的充电电流和放电电流,实现快速切换。

图1. 由集成的检流放大器、锁存比较器以及基准构成的快速响应、低压过流保护电路
元件选择
控制器
MAX4373是一款采用+3.3V供电,具有快速响应特性的电流锁定限流检测器。MAX4373内部集成了实现这一功能的所有需要的模块:包括高共模电压差分电压检测器、基准源以及带低电平有效复位输出的锁存比较器。VCC上电后,典型启动延迟为500µs,比较器传输延迟典型值为4µs。
检流电阻
合理选择的检流电阻以保证获得最佳的增益精度(典型值为1%至1.5%),增益范围为+20V/V和+50V/V (MAX4373的T和F版本)时,额定电流下的压差应在75mV至100mV范围内。按照下列公式计算检流电阻值以及该电阻消耗的功率:


输出动态范围也是一个重要的考虑因素。应将标称输出电压(相对于工作/检测电流)设为电源电压的一半。需要注意的是:VOUT的最大值应比电源电压VCC低250mV。因此,VCC = +3.3V时,VOUT的标称值应约为1.4V。在本文给出的实例中,对于增益为+20V/V的MAX4373 (T版本),理想的检测电压为70mV。
检流电流为15A时,若RSENSE = 4.6mΩ,VSENSE为70mV,可选择的最接近的标准电阻为4.7mΩ。Tyco-Meggitt RL73H的容差为±1% (尾缀F)。
电流门限
完成检流放大器的设置后,接下来应设置比较器,以产生适当的切换输出电压用于断开串联功率开关。通过电阻分压器将电流放大器输出端连接至比较器的正向输入端。比较器的正向输入应超过内部设置的标称门限值600mV (580mV至618mV),才能断开功率开关。根据下列电压门限公式计算R1和R2的阻值:

在检流放大器的标称输出电压条件下,流经R1和R2电流应大于150nA,小于500µA。在600mV (最大值)的饱和电压下,比较器输出可吸入1mA的电流。栅极上拉电阻R3可由下列公式计算:

功率开关
选择外部p沟道MOSFET时的关键参数是峰值电流、导通电阻以及栅极电压,其次是其封装。选择合适的导通电阻,使其在额定电流下的压降与电流检测电压相近。这样可使检测电阻和MOSFET上产生的功耗相近。
Si7485DP MOSFET (来自Siliconix)在VGS = -2.5V时的最大导通电阻为9mΩ。这个20V的p沟道器件能够工作在较低的输入电压下。最差情况下静态功耗可按照下列公式计算:

在15A负载电流和9mΩ导通电阻条件下,Si7485DP可工作在环境温度的40°C至50°C以上,因此可根据具体应用考虑增加散热片。
在本例中,功率开关具有大约60nC的栅极电荷。如果需要快速响应,则超出了R3和低功耗比较器输出所能提供的驱动能力。这种情况下必须增加栅极驱动缓冲器。如上所述,由Q2和Q3组成的互补型射极跟随驱动器可以为Q1栅极提供优异的双极性电流增益。应选择在500mA到1A集电极电流下,具有良好直流β值的晶体管,可选用SOT223封装的Zetex FZT688B (npn)和FZT788B (pnp)。栅极响应时间的计算公式如下:

工作状态
固有误差
实际检测到的电流与以下元件的固有误差有关:
| 检测电阻 | ±1% (TL3A) |
| 检测电压限制 | ±0.1 |
| 增益容限 | ±5.5% (最大值,包括增益和失调误差) |
| 比较器电阻容限 | ±1% (R1 & R2) |
| 比较器门限容限 | ±3.3% |
如果忽略检测电压的误差,总的电流检测误差接近±10.8%,可采用下列公式计算具体的误差范围:

如果R1和R2采用±0.1%容差的电阻,可稍稍降低总体误差(约±1%),但由此所增加的成本对于终端应用来说是无法接受的。
关断瞬态过程
对于故障和随后的电流中断做出快速响应是对电路的关键要求。然而,电源引线分布电感的储存能量将会产生有害的电压尖峰,当然,其中一些能量会被负载电源的分布电容所吸收,但是,为了保护MAX4373不被28V或更高的瞬态电压损害,最好提供一个快速响应的过压箝位二极管。
测试结果
用电流探针监测输入端(图1中的VIN)的负载电流。逐渐增大负载电流,直到达到门限并触发电路,响应时间约为2µs (图2)。

图2. 图1电路的测试结果,响应时间约为2µs.
类似文章发表在2005年9月的Power Electronics Technology。