精确的光伏 I-V 特性分析
引言
光伏 (PV) 模块是普及和经济适用的可再生能源。大多数光伏模块的寿命约为 20 年,但是,热应力和湿度侵入等其他原因会导致光伏模块的输出功率随着时间的推移而下降。为了进行调试,可通过 PV 模块的电压-电流特性曲线的变化来测量其性能下降情况。
由于 PV 模块的功率输出会随着温度发生很大的变化,因此需在其典型工作环境中测量其性能,这一点很重要。此类工作环境通常是阳光充足的户外区域,比如屋顶或未开发的空地,在这些地方很难为测量设备提供电力或控制温度。
因此,有一点很重要,即:用于对模块性能进行特性分析的测量设备不会随温度变化出现指标漂移。另外,理想的 I-V 测量解决方案还将是便携式的,并且功率极小。
LTC2058的单电源轨操作和关断模式可实现电池供电型操作,并较大限度延长电池寿命。其双路放大器实现了两个通道(例如,电流和电压)的同时测量。对于 PV 模块测量等需要经受宽温度变化范围的应用,尽管工作温度的波动幅度很大,LTC2058 极低的最大输入失调电压温度漂移 (0.025 μV/°C) 可保持其精准度。例如,在日光照射非常充足的地区,环境温度可达 45°C (113°F),这相当于在正常的室温操作条件下额外增加了20°C。LTC2058 在极端条件下产生的最大附加输入失调漂移仅为 0.5 μV。
测量 PV 模块 I-V 特性
PV 模块的 I-V 特性曲线是通过给 PV 模块施加从短路到开路的一系列阻抗、并测量在每个负载上产生的电流和电压后生成的。一种方法是通过高额定功率电位计或负载箱的多种设置进行迭代,并在每个点上实施测量。这种方法有一个缺陷:短暂的遮蔽或照明,比如飞鸟、云彩、或明亮反射体越过头顶,会引起输出功率的瞬间下降或骤增,从而在 I-V 曲线中引入误差。一种较快的方法是打开一个并联开关至一个大电容器,因为电容器在其几百 ms 的充电时间里将高效地对其阻抗进行从短路至开路的扫描,可较大限度减少瞬态效应影响 I-V 曲线的机率。
除了这种方法所具备的明显优势(即速度、简单性和测量的简易性)之外,采用瞬态电容性扫描所需的高额定功率组件极少。组件承受高功率的持续时间不超过几百毫秒。因此,通过正确地选择负载电容器和检测电阻器,可以将该精确的测量电路用于众多模块开路电压和短路电流的测量,例如,用于大面积 PV 模块测试器中。

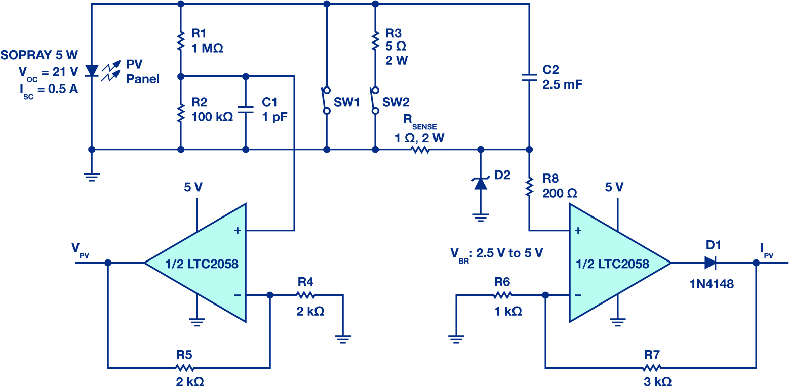
用于 PV 电池板模块的 I-V 扫描测试电路
图 1 示出了一款用于对 PV 模块进行特性分析的 I-V 扫描方法实施方案。C2 是主容性负载,其大小的选择需在测量速度和准确度之间进行权衡:当选择较小的电容器 C2 时,扫描速度较快,可降低出错的风险;选择较大的电容器 C2 时,则扫描速度较慢,同时可完成更精确的测量采样。
在初始状态中,SW1 和 SW2 均短路,因此 C2 的两端上没有电压。这两个开关都必须打开(先打开 SW2,然后打开 SW1),以启动一次持续时间为 150 ms 的测量扫描,并以 C2 两端达到模块的满电压为结束。在测量之后对 C2 进行放电以为下一个周期做准备,所需的操作包括:首先将 SW2 闭合,此时额定功率为 2 W 的串联电阻 R3 降低了产生电火花的风险,然后将 SW1 闭合,以在 C2 两端提供真正的短路 (RON = 0.3 ) 并将 C2 两端的电压拉至 0。就全系统实施方案而言,这些开关可以是功率 MOSFET,由负责控制定时和开关切换顺序的数字信号驱动。
LTC2058 稳健的 2.5 MHz 增益带宽乘积对于精确跟踪流过 RSENSE 的 PV 电流的扫描速率至关重要。较大的电流检测测量误差出现在扫描周期里瞬变最急剧的过程中。尽管 RSENSE 两端的输入电压具有 3.6 V/s 的较低下降压摆率(见图 2),但是运放的群延迟将转化为电流检测输出中的实时误差。而且,由于 RSENSE 相当大,因此电流检测电路的闭环增益可小到 4 V/V,以在 0.5 A 最大短路电流 (ISC) 条件下产生一个 2 V 全标度输出。这个低增益并不是问题,因为 LTC2058 具有稳定的单位增益。于是,LTC2058 的高增益带宽和低闭环增益要求可实现快速闭环响应,从而较大限度减少由群延迟引起的误差。

大的电容器 C2 与大的 RSENSE 共同决定了瞬变的压摆率,因而确定了由固定延迟引起的误差。采用较大 C2 所付出的代价是 I-V 测量所需的时间有所延长。
二极管 D1 允许电流检测通道的输出一直摆动至 0 V,以测量扫描周期结束时开路情况下的精确电流。二极管 D2 和 200 电阻器 R8 有助于保护电流检测放大器的 IN+ 免遭电气应力过载的损坏。
对于电压检测通道,R1 和 R2 对模块的全电压进行分压,以使 VPV 上的输出在经过了 5 V/V 的闭环增益级之后位于 5 V 电源轨之内。R1 和 R2 是可调整的,以对任何模块开路电压 (VOC) 进行分压,只要它们的电流消耗量不太大(相对于模块 ISC)即可。在该设计中,流过 R1 和 R2 的电流产生 19 μA 的误差,即 ISC 的 0.0038%。


结论
如果测量设备的安放位置靠近 PV 模块,那么它也将暴露在寒冷、明亮的阳光或炎热的沙漠气候等环境中的极端温度之下。然而,它必须保持其精准度,以捕获 PV 模块的性能随温度起伏发生的变化。LTC2058 的最大平均输入失调温度漂移仅为 0.025 μV/°C,因而可在宽广的温度范围内实现太阳能电池板性能的精准测量。