摘要
汽车应用中,高亮度LED (HB LED)与传统的照明技术相比具有众多优势,它们更环保、更安全,有助于改善汽车的观赏效果和设计风格,并具有更长的使用寿命。但是,设计高效、低成本、高性能的HB LED照明方案面临诸多挑战,新一代多串LED驱动器突破了相关的技术瓶颈,简化了设计。
本文还发表于Maxim工程期刊,第67期(PDF, 5MB)。
类似文章发表于2009年9月的电子系统设计。
引言
目前,汽车厂商正在逐步将汽车照明系统从白炽灯和CCFL (冷阴极荧光灯)更换成HB (高亮度) LED。这些HB LED广泛用于导航及娱乐设备显示器的背光以及汽车内部、外部照明,例如:日间行驶灯、尾灯等。新应用中(例如:平视显示器)也开始使用HB LED。
由于第一代HB LED驱动器的局限性,设计人员还无法在效率、最少的外部元件数量、最低EMI以及宽范围PWM调光等方面进行优化。最新推向市场的多串HB LED驱动器,例如:MAX16814,以极其巧妙的方式解决了上述技术瓶颈,这些驱动器的开关和线性控制器之间能够进行双向通信。本文介绍了一个用于日间行驶灯或平视显示器的设计实例。
为什么选择HB LED?
HB LED在汽车领域的应用越来越普及,这一点很容易理解,因为它们为汽车设计人员带来了众多优势:与其它照明技术相比,HB LED是最环保的解决方案—具有出色的能效,不含汞,回收时只有极少的有害物质。另外,HB LED还有助于提高汽车的安全性,这归功于它们远远高于白炽灯的开、关速度,也正是考虑到这一因素,它们被广泛用于刹车灯。
HB LED为设计人员在汽车的“个性化”风格设计上提供了更大的发挥空间。LED尺寸很小,灯源几乎不占用面板背部的空间,设计人员可以按照任何形状排列灯管,这要归功于其小尺寸和照射的方向性。这种小尺寸射灯非常适合作为指示灯。
最后,HB LED比其它照明方案具有更长的使用寿命,使用寿命达到50,000小时甚至更长,基于这一原因,它们非常适合长期保持照明状态的任何环境,日间行驶灯就是一个很好的应用案例。
HB LED技术在一些全新应用中也占有重要地位,例如,汽车平视显示器。LED具有较宽的调光范围,特别适合需要根据环境光强调节灯光亮度的应用。正是在这些应用中体现了PWM调光的重要性。
如果了解“为什么”使用HB LED,也就不难理解它们在今天的汽车设计中为什么如此普及,其典型应用包括:刹车灯、尾灯、前车灯(日间行驶照明,中高端汽车的位置指示灯以及高端汽车的远光灯和近光灯)、内部照明(RGB LED可以控制灯光颜色),为汽车增添独特风采。另外,HB LED在导航、娱乐设备和仪表盘背光应用中也逐渐成为主流产品(图1)。

1. HB LED正在渗透到汽车每个部位的照明设计中,从前车灯到刹车灯以及位于二者之间任何部位的照明。
HB LED的设计挑战
当然,把HB LED集成到汽车应用时也会面临诸多挑战,例如,保持尽可能低的成本。就元件本身而言,LED灯的价格通常高于其它照明方案(例如:白炽灯、卤素灯、CCFL)。因此,必须降低LED方案的系统级成本,以提高该项技术的市场发展潜力。为了降低方案成本,必须尽可能减少驱动器的元器件数量,这也有利于提高系统可靠性,因为PCB上的每个元件都可能是系统的一个失效点。
另一挑战是效率,高能效在汽车中的重要性越来越高,特别是对于混合动力车。必须尽可能提高效率使功耗(发热)降至最低,汽车部件一般工作在高温环境,发动机周围的环境温度可能达到+105°C,其它许多应用中温度也会达到+85°C。LED产生大量热量(与其它灯源不同,它们不会在IR或UV波段辐射能量),其功耗会提高周围的环境温度。这就需要降低LED驱动器的功耗,避免驱动器IC或驱动模块中的其它器件过热。
当然,汽车环境下同样面临EMI问题,任何照明子系统都不能干扰车内的其它子系统,AM收音机通常是最敏感的部件之一。由于LED需要开关型或线性驱动电路,这些电路会引发EMI噪声(特别是开关电路)或EMI干扰问题,设计中需要关注这一问题。驱动器电路还会引入音频噪声,例如:陶瓷电容产生的噪声。
多串LED的优点
汽车应用中,LED被排列成多串,每串定义为一组串联LED,具有相同电流。可以根据显示器的尺寸方便地排列LED支持背光,将LED排列成多串有助于提高故障容限。如果一个LED开路,只会关闭与该LED串联的灯管,而非所有LED。使用多串LED的另一个原因是限制每串LED的电压,提高系统安全性。例如,一串总电压为80V的LED分成两串后,电压变为40V,避免在与LED或其连线接触时出现对人体构成威胁的高压。
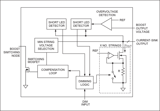
由此可见,能够驱动多串LED的单片IC具有明显优势。多串架构通常包括:LED串、一个boost转换器(将输入电池电压转换成LED串所需的高压)、多路线性吸电流调节器(用于建立每串的驱动电流) (图2)。

图2. 多串驱动器的基础配置,利用单芯片控制多串LED的电流。Boost转换器和线性电流调节器独立工作时,可增加红色标记元件来自适应调节电压。
与具有多路开关转换器的方案相比,这种方案的元件数较少,成本较低(只需要一个电感和少数旁路电容)。与单串驱动器直接驱动并联LED的方案相比,这种方案的优势是可以在每串之间均衡电流。如果多串LED直接并联,因为有些LED的正向导通电压较高,电流不可能在每串之间均分。另外,LED的正向导通电压会随着温度的升高而降低,电流的不均衡会导致热量失控:具有较大电流的LED串发热较多,其正向导通电压随之降低,从而吸收更大电流,导致该串LED的温度进一步提升,如此循环。随着电流差异的增大,可能导致一串或多串大电流LED失效。最后,如果LED串只是简单地并联在一起,由于驱动器只能控制总电流,失效的LED电流会增加到其它LED串,从而由于过驱动导致其它LED串失效。利用图2所示方案可以避免出现这种状况。
不可否认,图2所示架构也存在一定限制:它利用MOSFET调整串联电流,为了使这些MOSFET的温度尽可能低,需确保管子两端的电压尽可能低,但需足够的电压使管子处于饱和区。理想条件下,boost输出电压为:
VBOOST = max(VSTRING,I) + VSAT
式中,VSTRING,I为第I串LED的正向导通总电压,VSAT为MOSFET处于饱和状态时的VDS。能够将VBOOST电压设置到理想值的LED驱动器称为具有AVO (自适应电压优化)功能。
因为大多数应用中需要通过PWM调节LED亮度,从而使AVO设计变得更加复杂。它们必须按照一定的占空比进行通、断控制,使线性吸电流调节器打开、关闭。但是,当所有LED串关闭时,boost转换器应该处于何种状态呢? 这是设计面临的另一问题,答案可能有多种,每种都有一定的限制,后续内容中将详细讨论。
传统多串LED驱动器的问题
传统的多串LED驱动器方案采用图2所示拓扑,包含boost开关转换器和多路独立工作的吸电流调节器,使用这些驱动器构建AVO时,需要一些外部元件,这会引起一系列的问题。
其中一个问题是:外部电路必须检测哪一串LED具有最高的正向导通电压(或最低的阴极电压);利用图2中红色标记的几个二极管可以实现这一功能。这种方案会占用更大的电路板面积,增加系统成本。
该方案在出现LED故障时还存在另一潜在问题,如果一个LED失效发生开路,这一串的阴极电压将跌落至零,二极管检测电路将判断这一串具有最高的正向导通电压,并开始提升VBOOST,试图为这一串LED提供足够的驱动电压。这将引出几个潜在问题,提升后的电压作用在其它串的吸电流MOSFET上,可能造成全部管子失效;或者,电压的提升将触发boost转换器的输出过压保护(OVP),如果器件具有此项功能,则关闭转换器和所有LED串。
该架构的第三个问题是LED的PWM调光,当LED关闭时,二极管电路没有电压参考点来设置VBOOST。一种可能的解决办法是增加另一个二极管,通过分压电路连接到boost输出,如图2中的红色标记电路。LED关闭时,该二极管导通,将VBOOST设置到预置电压。这种方式存在的显著问题是:进行PWM调光时,boost转换器的输出电压具有较高的纹波,纹波频率为PWM调光频率(见图3)。电压纹波会产生EMI噪声,如上所述,这是汽车设计面临的一个关键问题,它还会从输出电容COUT上产生音频噪声。

图3a. 传统驱动器进行PWM调光时的波形,利用图2所示外部电路,VBOOST在LED电流通、断期间发生变化,电源上存在较大噪声。

图3b. 在新一代驱动器架构中,boost转换器在LED电流断开期间停止开关工作,转换器输出电压由其输出电容保持,由于漏电流的作用,电压略有下降。
新一代多串LED驱动器的优势
新一代多串LED驱动器在性能上有较大改进,boost开关转换器与线性吸电流调节器部分可以进行双向通信,而不是独立工作。因此,新型多串驱动器解决了上述三个问题。
这些新型驱动器在IC内部检测LED串的电压,即每个吸电流MOSFET的漏极电压,IC利用内部二极管或模拟开关电路选择最低串电压(图4)。这种方案大大降低了外部元件数量和方案成本。

图4. 新一代HB LED驱动器IC中,内部LED吸电流调节器与boost转换器之间的通信功能有助于获得更高效率,避免了许多传统驱动器所面临的问题。
另外,双向通信功能还解决了上述一个LED失效或开路引发的问题,新设计中一旦一个LED发生故障,VBOOST开始上升,电压达到OVP门限时即可识别出发生故障的串,从AVO控制环路中禁止或移出该串,其它LED串保持正常工作。除了降低照明亮度外(而不是全部关闭LED),不会对用户造成其它影响。
通过PWM调节LED亮度时,需要考虑LED驱动器开关操作的几个因素。集成开关和线性调节环路采用了与图2不同的方式,具有更低噪声。LED关闭时,新型boost转换器可禁止工作,如图3b所示。如果转换器在此期间停止了开关操作,功率开关MOSFET将保持在断开状态,补偿电路也处于开路。此时,补偿电容保持其电荷量,这是补偿环路的状态。VBOOST由输出电容COUT维持,由于LED关闭电容不会放电,COUT的放电电流只是漏电流。LED恢复导通时,转换器重新启动开关操作,具有极小纹波。这种方案中,VBOOST在PWM亮度调节期间几乎保持恒定,大大降低了EMI噪声和输出电容产生的音频噪声。
这种方案的唯一限制是PWM调光的导通周期需要大于几个(例如:三个或四个)开关周期,以便boost转换器为COUT重新充电,补偿关断期间的漏电流损耗。这限制了能够获得的最小占空比。
新一代驱动器应用
汽车的日间行驶灯和平视显示器具有一个相同的性能要求:在汽车行驶过程中始终保持开启状态,要求较高的可靠性/冗余设计,任何情况下确保正常工作。利用MAX16814等新一代多串驱动器能够保证行驶灯和平视显示器高度可靠,同时还大大减少了外部元件的数量。较少的元件数量降低了故障概率,有助于提高系统可靠性,降低系统成本。
这类涉及人身安全的应用还具有一些类似要求:工作在较宽的输入电压范围,能够承受典型值高达40V的汽车电池峰值电压(抛负载)并具有极低的EMI。
故障容限是一个关键考虑因素,即使在发生故障时也不允许关闭LED灯,这一点非常重要。MAX16814利用多串驱动架构能够在出现一个LED开路或短路时只关闭出现故障的LED串,其它LED保持有效工作。此外,MAX16814的故障指示输出还可以提供LED失效报警(图5)。
平视显示器还要求较宽(1000:1或更大)的PWM调光范围,MAX16814集成了一个独特的PWM调光电路,能够有效抑制VBOOST的纹波(频率为调光频率),从而降低了EMI和可闻噪声。该MAX16814方案与图3b使用的方案类似,但能够以200Hz提供5000:1的超宽PMW调光范围,这一调光范围高于任何同类产品,克服了上述最小导通时间的限制。
MAX16814可以驱动4串LED,每串电流可达150mA,开关和线性调节器之间可进行双向通信。该芯片大大减少了外部元件的数量。另外,MAX16814具有完备的故障保护措施和检测功能,任何一串出现开路或短路的LED时将关闭这一串的工作,并向系统发出故障报警输出。此外,该IC满足汽车产品设计的所有要求,可承受40V抛负载,工作在-40°C至+125°C温度范围。

图5. 这是一个完整的汽车平视显示器或行驶灯驱动子系统的设计案例,电路包含了所有外部元件和输入EMI滤波器,借助MAX16814的低噪声特性,外部EMI滤波元件值可以很小。
设计HB LED系统时需要折衷考虑多方面因素,例如:元件数量、效率、可靠性等。表1对多种LED驱动方案进行了对比和归纳,有助于设计人员针对具体应用选择最佳方案。
| Solution | External Components | Efficiency | Current Balancing | Response of Other LED Strings if One Opens | EMI and Noise with PWM Dimming | PWM Dimming Range |
| Multiple Switching Converters | Many | High | Good | They continue to work | Low | Wide |
| LED Strings Paralleled, Single-String Driver | Very few | Medium | Bad | Their current increases; they can fail | Low | Wide |
| Independent Boost Converter and Linear Sinks, Without AVO | Few | Low | Good | They continue to work | Low | Wide |
| Independent Boost Converter and Linear Sinks, with AVO | Some | Medium | Good | They can turn off | Noise at dimming frequency | Wide |
| Internal Communication Between Boost Converter and Multiple Linear Sinks | Few | Medium | Good | They can continue to work | Low | Limited |
| Maxim MAX16814 | Few | Medium | Good | They continue to work | Low | Wide (5000:1 at 200Hz) |
新一代LED驱动器大大减少了外部元件数量,此外,利用开关电路与线性调整电路之间的双向通信能够实现高性价比方案,具有更高效率,并有效改善系统性能,包括:故障保护与检测。MAX16814是一款多串驱动器,具有上述所有优势,PWM调光范围高于市场上任何类似产品。