Multi-Output Supply Drives White LEDs, Provides LCD or OLED Bias in a 3mm × 3mm DFN Package
Multi-Output Supply Drives White LEDs, Provides LCD or OLED Bias in a 3mm × 3mm DFN Package
2005-12-01
Introduction
Many of today’s cell phones, PDAs and digital still cameras contain a high-resolution TFT-LCD display and sometimes an additional secondary OLED (Organic Light-Emitting Diode) display. OLED displays are fast becoming the secondary display of choice because they are brighter, thinner and more responsive than equivalent LCDs. The LT3466-1 is a dual switching regulator designed to meet the power supply requirements of small displays, including LCD-bias, white LED backlight and OLED displays.
The LT3466-1 integrates a full featured white LED driver and a boost converter in a low profile 3mm × 3mm DFN package. It provides space and component savings with integrated 44V power switches and Schottky diodes. The LED driver can be configured to drive up to 10 white LEDs in series from a single Li-Ion battery. The white LED driver features a low 200mV reference for programming the LED current, thereby minimizing the power loss in the current setting resistor for better efficiency. The boost converter can be used for generating the main LCD bias voltages, or for providing the OLED bias supply. The boost converter achieves ±1.5% output voltage accuracy by the use of an internal precision 0.8V reference.
The LT3466-1 also provides independent dimming and shutdown control of the two converters. The operating frequency of LT3466-1 can be set with an external resistor over a 200kHz to 2MHz range. Additional features include output overvoltage protection, internal compensation and internal soft-start. The LT3466-1 operates from a wide input voltage range of 2.7V to 24V, making it suitable for a variety of applications.
Dual Display Power Supply for Cell Phones
A typical application for the LT3466-1 is as a driver for dual displays in cell phones. Present day, clam-shell cell phones typically use a color TFT-LCD main display and a secondary OLED display. Figure 1 shows the LT3466-1 powering the main LCD backlight and the secondary OLED display. The LT3466-1 drives 6 white LEDs at 20mA for backlighting the main LCD panel and generates 16V output for powering the OLED. The LT3466-1 allows for independent dimming control of the main and secondary displays via the respective CTRL1 and CTRL2 pins. Figure 2 shows the efficiency versus output current for both the LED driver and the boost converter. The typical efficiency at 3.6V input supply is 84% with the white LEDs and the OLED driven at 20mA.

Figure 1. The LT3466-1 powers a main LCD backlight and a secondary OLED display. It provides a 20mA drive for the six-white-LED LCD backlight and a 16V output for the OLED display.

Figure 2. Efficiency versus load current for the circuit in Figure 1.
Low Cost, Complete LCD Bias and White LED Backlighting Solution for Small TFT Displays
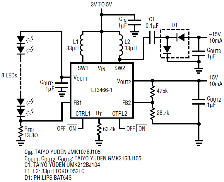
Small, active-matrix, TFT-LCD displays, used in cell phones, PDAs and other handheld devices generally require four to ten white LEDs for providing the backlight and fixed +15V and –15V supply voltages to bias the LCD. Figure 3 shows LT3466-1 powered complete TFT-LCD supply with minimal external components and high efficiency. The LT3466-1 drives eight white LEDs at 15mA and generates 15V boost output powered from a single Li-Ion supply. A discrete charge pump produces the secondary output of –15V. As seen in Figure 4, the circuit achieves greater than 83% efficiency driving eight LEDs at 15mA from 3.6V input.

Figure 3. High efficiency, Li-Ion powered complete TFT-LCD supply (bias and backlighting). The LT3466-1 drives eight white LEDs at 15mA to provide the backlight and generates dual, ±15V, outputs for the LCD-bias.

Figure 4. Efficiency versus LED current for the circuit in Figure 3. The circuit achieves greater than 83% efficiency driving eight LEDs at 15mA from 3.6V input.
Conclusion
The LT3466-1 integrates a full featured white LED driver and a boost converter in a space saving 3mm × 3mm DFN package. Integrated power switches and Schottky diodes reduce the overall system cost and size making it an excellent fit for handheld applications. Features like internal compensation, soft-start, Open LED protection enables LT3466-1 to provide complete TFT-LCD supply (bias and white LED backlight) for handheld devices with minimal external components and high efficiency.