LT1880 SOT-23 Op Amp Saves Board Space in Precision Applications
Introduction
The tiny new LT1880 achieves precision unprecedented in a SOT-23 package without resorting to auto-zeroing techniques. Input offset voltage and drift are typically 40µV and 0.3µV/°C, respectively, with guarantees of 200µV and 1.2µV/°C maximum over temperature. The device operates on total supplies from 2.7V to 40V with rail-to-rail outputs, giving a dynamic range of 120dB. Unlike some competitors’ SOT-23 op amps, which claim to maintain good precision, the LT1880 supports its input precision with a high open loop gain of 1.6 million, as well as 135dB CMRR and PSRR. It is available in commercial and industrial temperature grades.
Applications
Getting Rail-to-Rail Operation without Rail-to-Rail Inputs
The LT1880 does not have rail-to-rail inputs, but for most inverting applications and noninverting gain applications, this is largely inconsequential. Figure 1 shows the basic op amp configurations, what happens to the op amp inputs, and whether or not the op amp must have rail-to-rail inputs.

Figure 1. Some op amp configurations do not require rail-to-rail inputs to achieve rail-to-rail outputs.
The circuit of Figure 2 shows an extreme example of the inverting case. The input voltage at the 1M resistor can swing ±13.5V and the LT1880 will output an inverted, divided-by-ten version of the input voltage. The input accuracy is limited by the resistors to 0.2%. Output referred, this error becomes 2.7mV. The 40µV input offset voltage contribution, plus the additional error due to input bias current times the ~100k effective source impedance, contribute only negligibly to error.

Figure 2. Extreme inverting case: circuit operates properly with input voltage swing well outside op amp supply rails.
Precision Photodiode Amplifier
Photodiode amplifiers usually employ JFET op amps because of their low bias current; however, when precision is required, JFET op amps are generally inadequate, due to their relatively high input offset voltage and drift. The LT1880 provides a high degree of precision with very low bias current (IB = 150pA typical) and is therefore applicable to this demanding task. Figure 3 shows an LT1880 configured as a transimpedance photodiode amplifier. The transimpedance gain is set to 51.1kΩ by RF. The feedback capacitor, CF, may be as large as desired where response time is not an issue, or it may be selected for maximally flat response and highest possible bandwidth given a photodiode capacitance CD. Figure 4 shows a chart of CF and rise time versus CD for maximally flat response. Total output offset is below 262µV, worst-case, over temperature (0°C–70°C). With a 5V output swing this implies an 86dB dynamic range, worst-case, sustained over temperature (0°C–70°C), and a full-scale photodiode current of 98µA.

Figure 3. Precision photodiode amplifier.

Figure 4. Feedback CF and rise time vs photodiode CD.
Invert, Buffer Your Shunt Reference and Improve PSRR
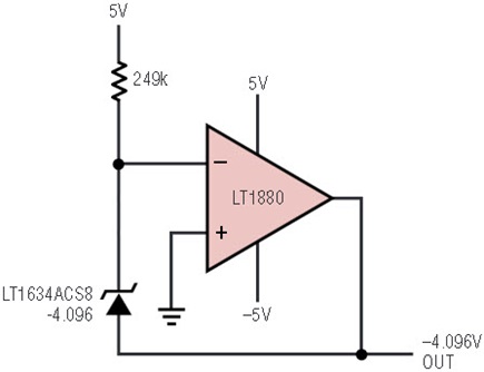
Figure 5 shows a negative 4.096V precision LT1634 shunt reference operating on a –5V supply. R1 is set at 32.4k to give 20µA of bias current to the reference with a minimum negative supply of –4.75V. Although this is an excellent way to achieve a precision negative reference, the circuit can be compromised in some applications in two ways. One is by its high, large signal output impedance and the other is by its 70dB PSRR dictated by the 32.4k resistor from the negative supply and the ~10Ω dynamic impedance of the LT1634 at 20µA bias. The circuit in Figure 6 uses the LT1880 to solve both problems. The op amp is configured as an inverter with the LT1634 in the feedback path. The bias current of the LT1634 is thus maintained at a constant level by the 249k resistor and the LT1880. The power supply rejection, now positive-supply referred, is improved by 18dB by the higher value set resistor. The output impedance is much lower, being determined by the output impedance of the LT1880. The circuit of Figure 7 achieves essentially the same function, but is stabilized into a 10µF reservoir capacitor.

Figure 5. Simple, precision –4.096V reference: output is not buffered. PSRR is compromised by low value of R1.

Figure 6. Precision –4.096V reference: LT1880 buffers the output voltage, improves PSRR.

Figure 7. Same as Figure 6 except the circuit is stabilized into a large capacitance.
Single-Supply Current Source for Platinum RTD
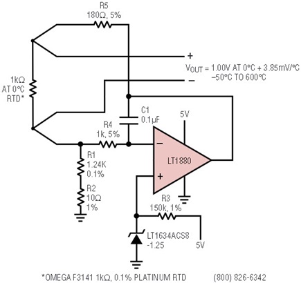
The precision, low bias current input stage of the LT1880 makes it ideal for precision integrators and current sources. Figure 8 shows the LT1880 providing a simple precision current source for a remote 1kΩ RTD on a 4-wire connection. The LT1634 reference places 1.25V at the noninverting input of the LT1880, which then maintains its inverting input at the same voltage by driving 1mA of current through the RTD and the total 1.25kΩ of resistance set by R1 and R2. Imprecise components R4 and C1 ensure circuit stability, which would otherwise be excessively dependant on the cable characteristics. R5 is also noncritical and is included to improve ESD immunity and decouple any cable capacitance from the LT1880’s output. The 4-wire cable allows Kelvin sensing of the RTD voltage while excluding the cable IR drops from the voltage reading. With 1mA excitation, a 1kΩ RTD will have 1V across it at 0°C, and +3.85mV/°C temperature response. This voltage can be easily read in myriad ways, with the best method depending on the temperature region to be emphasized and the particular ADC that will be reading the voltage.

Figure 8. Single-supply current source for platinum RTD.
Conclusion
The precision, low bias current input stage of the LT1880 makes it ideal for precision and high impedance circuits. The rail-to-rail output stage renders the op amp capable of driving other devices as simply as possible with extended dynamic range, while the 2.7V to 40V operation means that it will work on almost all supplies. The small SOT-23 package makes it a compelling choice where board space is at a premium, or where a composite amplifier is competing against a larger single-chip solution.