Low Ripple Micropower SOT-23 Buck Regulator with Integrated Boost and Catch Diodes Accepts Inputs to 40V
Low Ripple Micropower SOT-23 Buck Regulator with Integrated Boost and Catch Diodes Accepts Inputs to 40V
2005-12-01
Introduction
The LT3470 is a micropower buck regulator that integrates a 300mA power switch, catch diode and boost diode into a low profile 8-Pin ThinSOT package (see Figure 1). The combination of single cycle Burst Mode and continuous operation allows the use of tiny inductor and capacitors while providing a low ripple output to loads of up to 200mA. With its wide input range of 4V to 40V and low quiescent current of 26µA (12V in to 3.3V out) the LT3470 can regulate a wide variety of power sources, from 2-cell Li-Ion batteries to unregulated wall transformers and lead acid batteries.

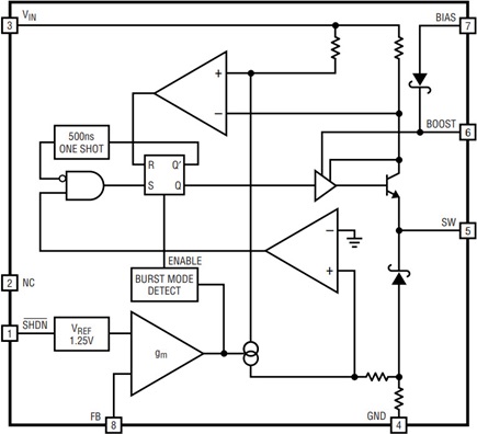
Figure 1. The block diagram of the LT3470 shows the integrated boost and catch Schottky diodes. Inductor current is kept under control at all times by monitoring the VIN current as well as the catch diode current, thereby providing short circuit protection even if VIN = 40V.
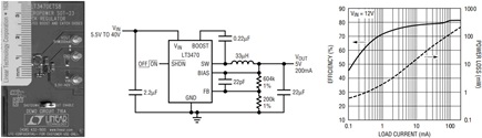
5V, 200mA from 40V Consumes Less than 1mW at No Load
Figure 2 shows a 5V, 200mA supply that accepts inputs from 5.5V to 40V. While the output is in regulation and with no load the power loss is lower than 1mW. The LT3470 can also be put in a shutdown mode that reduces the input current to <1µA by pulling the SHDN pin low. When always-on operation is desired, the SHDN pin can be tied to VIN.

Figure 2. The LT3470 uses a minimum of board space and external components while delivering wide onput range and high efficiency. This buck regulator supplies up to 200mA at 5V from inputs up to 40V. Input power loss is below 1mW when there is no output load.
The LT3470 uses a control system that offers low (<10mV) ripple at the output while keeping quiescent current to a minimum. When output load is light, the LT3470 remains in sleep mode while periodically waking up for single switch cycles to keep the output in regulation. The current limit of these single switch cycles is about 100mA, which keeps output ripple to a minimum. At greater output loads the LT3470 no longer enters sleep mode, and instead servos the peak switch current limit (up to 300mA) to regulate the output. See Figure 3 for operating waveforms.

Figure 3. Operating waveforms show the output voltage ripple remains at 10mV in BurstMode operation, while requiring only a 22µF ceramic output capacitor.
The fast cycle-by-cycle current limit of the LT3470 keeps the switch and inductor currents under control at all times. In addition, the LT3470 uses hysteretic mode control where the switching frequency automatically adjusts to accommodate variations in VIN and VOUT. This means that the part switches at a slower frequency when the output is in short circuit or when VIN/VOUT ratio is high. This ensures that the LT3470 can handle a short circuit at the output even if VIN = 40V and the inductor value is small. It is, however, important to choose an inductor that does not saturate excessively at currents below 400mA to guarantee short circuit protection.
Conclusion
The LT3470 is a small buck regulator with a unique combination of features that make it a great choice in applications requiring small size, high efficiency across a wide range of currents, and low output ripple. It can deliver up to 200mA from inputs as high as 40V using only an inductor, four small ceramic capacitors, and two resistors while consuming only 26µA during no load operation.