摘要
Buck (step-down) power supply integrated circuits (ICs) are typically specified for a specific output power. Any step-down supply that uses external switches can be modified to boost the output power, thus creating a high power supply. This application note uses the MAX1653 typical application circuit as an example of how a buck switching power supply can be modified to create a high power supply.
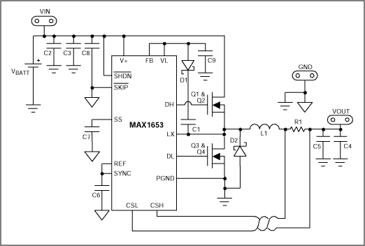
The 15W typical application circuit for the MAX1653 buck converter is easily modified to create a higher power supply. Slight modifications to the MAX1653 typical application circuit produce the circuit of Figure 1. This modified typical application circuit and the bill of materials in Table 1 allows the MAX1653 to provide an output of 5V at 20A. Proper layout and component selection for the power supply is critical for 100W operation.

Figure 1. The MAX1653 100W circuit.
| Designation | Qty | Description |
| R1 | 1 | 3mΩ, 1% Sense Resistor |
| R2 | 0 | Not Installed |
| Q1, Q2 | 1 | International Rectifier IRF7811W |
| Q3, Q4 | 1 | International Rectifier IRF7822 |
| L1 | 1 | 1µH Inductor Panasonic ETQP1H1R0BFA |
| D1 | 1 | 100mA, 30V Schottky Diode Central Semiconductor CMPSH-3 |
| D2 | 1 | 12A, 30V Schottky Diode International Rectifier 12CWQ03FN |
| U1 | 1 | MAX1653EEE |
| C1 | 1 | 0.1µF (0805) Ceramic Capacitor |
| C2, C3 | 1 | 22µF, (2220) 25V Ceramic Capacitor TDK C5750X7R1E226M |
| C4, C5 | 1 | 820µF OsCon Capacitor Sanyo 6SVP820M |
| C6 | 1 | 1.0µF (0603) Ceramic Capacitor |
| C7 | 1 | 0.01µF (0805) Ceramic Capacitor |
| C8 | 1 | 0.15µF, (1206) 50V Ceramic Capacitor |
| C9 | 1 | 2.2µF (0805) Ceramic Capcitor |
The high currents present in the 100W MAX1653 application circuit make it necessary to slightly modify the EV Kit layout (Figure 2). The main difference between the two layouts is the separation of power and analog ground. Care was taken to move high current paths away from sensitive nodes like REF and V+. Increased bypassing to analog ground increases the noise immunity of these nodes. Cut the short across R2 and install a small value resistor (5 to 10Ω) if V+ needs additional filtering. Modifications to the EV Kit layout are also necessary to accommodate higher power components.

Figure 2. PCB top and bottom layout. Click here to download Gerber files.
Component changes for the 100W application circuit include: ceramic capacitors (C2 and C3) at the input, higher power FETs, larger catch diode, larger inductor and OsCon output caps (C4 and C5). Ceramic input capacitors are used because they have the lowest ESR, allowing for higher circuit efficiency. The high currents seen in the 100W circuit necessitate changing to four power FETs (two each for high and low side). The IRF7811W is the FET of choice for the high side due to its low on resistance and small gate charge. The low side FET was changed to the IRF7822. The larger catch diode is needed to facilitate the high current during the time when neither high nor low side FET is on. The larger inductor provides a good balance between high saturation current and small size. The tantalum output cap in the EVKit is not well suited for this application due to the high RMS current seen at the output. Large value OsCon caps replaced the tantalum capacitor.
Figure 3 shows an efficiency plot versus output current for a few different input voltages. High efficiency is maintained over the very high current range. The flexibility of the MAX1653 makes it possible to achieve many power levels by simply modifying the PCB layout and selecting components suited for the desired power level.

Figure 3. Efficiency vs. load current.