如何将现有的TDA5200或者TDA5201设计修改为MAX1470超外差接收机

2004-11-05

Figure 1

   

摘要

本篇应用笔记涵盖了在设计当中使用MAX1470超外差接收机替换TDA5200或者TDA5201的逐步过程。

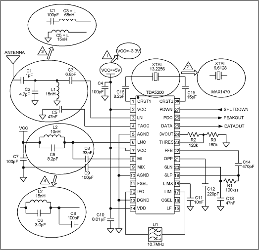
如果你正在考虑使用MAX1470独特的功能更改现有的Infineon接收机板,本篇应用笔记正合适你。图1 给出典型的基于TDA5200/TDA5201的电路,用于调谐接收433.92MHz的信号,需要以下四个简单步骤升级TDA5200/TDA5201接收机板为MAX1470。

需要以下设备和元器件:

  • 加工装配的接收机板
  • 焊接烙铁
  • MAX1470芯片
  • 6.6128MHz (工作在433.92MHz)或者4.7547MHz (工作在315MHz)晶体
  • 433.92MHz工作频率需要两个100pF和一个3.0pF电容,或者315MHz工作频率需要两个100pF和1个4.7pF电容
  • 433.92MHz工作需要1个68nH, 和两个15nH电感或者315MHz工作需要15nH, 27nH, 120nH各一个电感

或者致电+1 (408) 601-1000x6503 (English only)申请转换板。请指定工作频率。

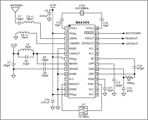
图1. 基于TDA5200的典型电路(433.92MHz)和四步转换步骤

图1. 基于TDA5200的典型电路(433.92MHz)和四步转换步骤

转换的四个简单步骤如下:

  1. 供电电压: MAX1470需要3.3V工作电压。应当小心谨慎不要连接TDA 5V电压至基于MAX1470的电路上。
  2. 芯片和晶体振荡器: 用MAX1470替换TDA5200。MAX1470锁相环(PLL)使用64x时钟分频器,使得XTAL在433.92MHz接收频率时为6.6128MHz。电容C15和C16的值可能不一样,取决于使用的晶体,它们是用于补偿因为负载电容变化振荡频率偏移给定的工作频率的晶体。这就是所谓的晶体牵引。请参考应用笔记1017:如何为MAX1470超外差接收机选择石英晶体振荡器获得详细信息。
  3. 输入匹配以及反馈电感: 基于MAX1470的设计使用100pF串联电容和68nH电感代替C1、C2、C3和L1。另外,用15nH电感代替C5。这两个新电感需要放置在电容C3和C5的位置上。表1给出了它们的标准值,但由于PCB布线的影响,需要稍微调整它们的取值。
  4. LC谐振回路和混频器输入。L2,C6和C8的值必须改变为表1所列的值。再次说明,但由于PCB布线的影响,需要稍微调整取值。

表1列出所有元器件的变化。电阻R2和R3可以去掉以节省元器件的数目。

表1. 基于TDA5200设计与MAX1470设计的元器件差别
  Infineon Circuit Maxim Circuit
Supply 5V 3.3V
IC TDA5200/1 MAX1470
XTAL 13.2256MHz 6.6128MHz (433.92MHz), 4.7547MHz (315MHz)
R1 100K Unchanged
R2 120K None
R3 180K None
L1 15nH None
L2 10nH 15nH (433.92MHz) 27nH (315MHz)
C1 1pF 100pF
C2 4.7pF None
C3 6.8pF L=68nf (433.92MHz) 120nH (315MHz)
C4 100pF Unchanged or 10nF
C5 47nF L=15nH
C6 8.2pF 3.0pf (433.92MHz) 4.7pF (315MHz)
C7 100pF Unchanged
C8 100pF 100pF
C9 100pF Unchanged
C10 10nF Unchanged
C11 10nF Unchanged
C12 220pF Unchanged
C13 47nF Unchanged
C14 470pF Unchanged
C15 15pF Unchanged
C16 8.2pF 15pF

替换后的电路图见 图2 。

图2. 基于MAX1470的典型电路图(433.92MHz).

图2. 基于MAX1470的典型电路图(433.92MHz).

如果谐振回路调谐和天线匹配很好的话,接收机的灵敏度可超过-112dBm (315MHz)或者-108dBm (433.92MHz)。镜像抑制在315MHz时典型值为53dB,在433.92MHz时为35dB。



添加至 myAnalog

将文章添加到 myAnalog 的资源部分、现有项目或新项目。

创建新项目

关联至此文章

产品

产品分类
最新视频 21
Title
Subtitle
了解更多
添加至 myAnalog

将文章添加到 myAnalog 的资源部分、现有项目或新项目。

创建新项目