Dual Switching Converter Provides Two Outputs of Any Polarity
Op amps, CCD imagers, LCDs, medical diagnostic equipment and a host of other circuits require dual power supplies. Both supplies may be positive, both negative, or they may be opposite polarity. Dual supplies are implemented in a variety of ways, including using two converters, tapping off the switch with capacitors and diodes, or using multi-winding transformers. Each of these solutions adds unnecessary cost, size and complexity, especially now that there is a simple, single device solution available with the LT3471.
Simplicity and versatility are two features that are often at odds in the world of switching regulators—simplicity usually means fewer components; versatility more. The LT3471 turns this idea on its head by offering a versatile feature set with a minimal number of components in a dual-output converter.
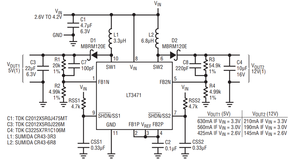
Consider the circuit in Figure 1. With a Li Ion battery input, this converter provides two positive supplies: a 5V output and a 12V output. Only one input filter capacitor is required. Both outputs are independently controlled, but the same clock runs both switchers to avoid any interference (beat frequency) between them.

Figure 1. A 1.2MHz, Li-ion to 5V and 12V Converter.
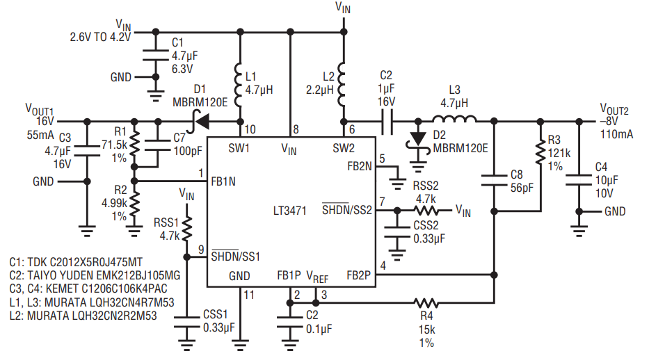
The circuit in Figure 2 provides two output voltages of opposite polarity: a 15V output and a –8V output. This design uses very small inductors, measuring 3.2mm by 2.5mm with a profile of 1.7mm. In applications where circuit size is critical, this circuit can fit in an area as small as 0.16 square inches. The saturation current in the inductors used dictates the maximum available current to the values shown in the schematic. If more current is needed, the LT3471 can deliver by choosing bigger inductors. As in Figure 1, the circuit in Figure 2 provides two outputs requiring only one input filter capacitor.

Figure 2. A 1.2MHz, Li-ion to 15V at 55mA and –8V at 110mA converter.
In situations where inrush current is a problem, the LT3471 contains a capacitor-programmable soft start feature that allows the designer to individually program the ramp rate of each output. Figure 3 shows a typical layout.

Figure 3. A compact, 1.2MHz dual output converter for Li-ion to 5V and 12V.