Compact Controller is a Basic Building Block for Wide Array of DC/DC Conversion Solutions
Compact Controller is a Basic Building Block for Wide Array of DC/DC Conversion Solutions
2007-10-01
Introduction
The LTC3873 is a compact PWM controller that can be used in boost, flyback and SEPIC DC/DC converters. Other features include:
- Wide input range, suitable for telecom and industrial applications
- No RSENSE™ eliminates the need for current-sensing resistor.
- Programmable soft-start
- Adjustable current limit enables a wide range of power MOSFETs
- Pulse-skipping mode maintains constant frequency operation at light loads.
- Extremely small packages: 2.8mm × 2.9mm 8-lead SOT-23 or 3mm × 2mm QFN.
Applications
48V Input, 3.3V, 3A Output Flyback
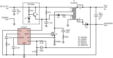
Figure 1 shows a nonisolated step-down converter for telecom and industrial applications with a 36V to 72V input range and a 3.3V, 3A output, impressive for such a compact converter. Efficiency is over 85%, resulting in low power loss.

Figure 1. A nonisolated flyback converter.

Figure 2. Efficiency of the converter in Figure 1 peaks at 86%.
48V Input, 3.3V, 3A Output Isolated Flyback
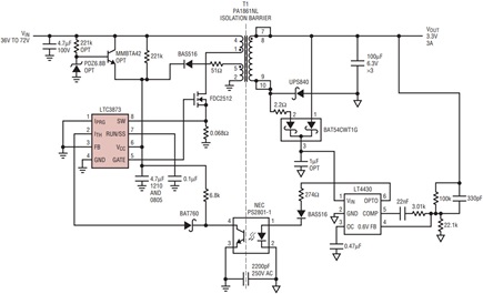
Figure 3 shows an isolated application. In this case, feedback is provided by the LT4430 optocoupler driver, which controls the PWM via ITH pin of LTC3873.

Figure 3. Isolated converter can be controlled by the LT4430 optoisolator driver, which also provides soft-start and overshoot control.
9V–15V Input, 12V, 2A Output SEPIC
Figure 4 shows a SEPIC that converts input voltages that can be higher or lower than the output. The advantage of a SEPIC over a flyback converter is in the higher efficiency and lower EMI. A SEPIC converter does not provide isolation.

Figure 4. A SEPIC converter for applications with higher power levels and input voltages that can be higher or lower than the output voltage.
Adjustable Current Limit
One of interesting features of this IC is programmable current limit. The current sense voltage can be set to 290mV, 110mV or 185mV by tying the IPRG pin to VIN, tying the IPRG pin to GND or leaving it floating, respectively. This feature allows flexibility in MOSFET selection. If a higher sensing threshold is selected, the circuit is less sensitive to noise and PCB layout. Keep in mind that a higher sense voltage results in higher power dissipation in the MOSFET.
Conclusion
The LTC3873 is a constant frequency, current mode controller. It requires no sense resistor and can be used in a wide variety of applications as a boost, flyback and SEPIC converter.
关于作者
Victor Khasiev曾是ADI公司的高级应用工程师,在AC/DC和DC/DC转换的电力电子领域拥有丰富的经验。他拥有两项专利,并撰写了多篇文章。这些文章涉及ADI半导体器件在汽车和工业应用中的使用,涵盖了升压、降压、SEPIC、正-负、负-负、反激式、正激式转换器和双向备用电源。他持有高效功率因数校正解决方案和先进的栅极驱动器相关专利。Victor乐于为ADI公司客户提供技术支持解答有关ADI产品、电源原理图设计和验证、印刷电路板布...