DN550: 引言
LTC3649 是一款高效率、同步、单片式降压型稳压器,在芯片内集成了上管和下管 N 沟道 MOSFET。该稳压器具有一个 3.1V 至 60V 的宽输入电压范围,和一个 0V 至 (VIN – 0.5V) 的宽输出电压范围。这种极宽的工作电压范围使 LTC3649 于工业、医疗和运输应用特别富有吸引力,此类应用的电源轨电压在电压瞬变过程中会低于 5V 或高于 40V。LTC3649 的输入电压范围还涵盖了已投入大规模生产并被广泛接受的 12V 和 24V 太阳能电池板,在这里,它用作替代能源系统中的下游转换器。
与大多数 DC/DC 控制器和稳压器截然不同的是,LTC3649 的输出电压可利用单个电阻或其内部误差放大器的基准进行设置。另外,它还具有一个电流监视输出 IMON。LTC3649 独特的特性组合在电源适配器和便携式电脑系统中开辟了有趣的应用。
电路描述和功能
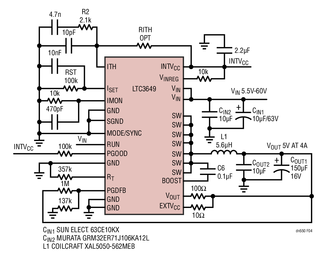
图 1 示出了一款 5V 输出电源。该电路处于占板面积极小的高电压降压型 DC/DC LTC3649 的中心。输入电压扩展至高达 60V,且输出被设定至 5V/4A。仅需少量的附加组件即可构成完整的解决方案,包括电感器 L1 和几个无源组件。

图 1:LTC3649 降压型转换器从高达 60V 的输入提供 5V/4A 输出
反馈环路可利用从 ITH 引脚引出的外部组件或由内部补偿来完成。如果采用其内部环路补偿,则 ITH 引脚应通过任选电阻器 RITH 连接至 INTVCC。输出电压由电阻器 RST 设定。尽管转换器的尺寸小并集成了开关 MOSFET,但效率可达到 95%,如图 2 所示。

图 2:图 1所示电路之效率与负载和输入电压的关系
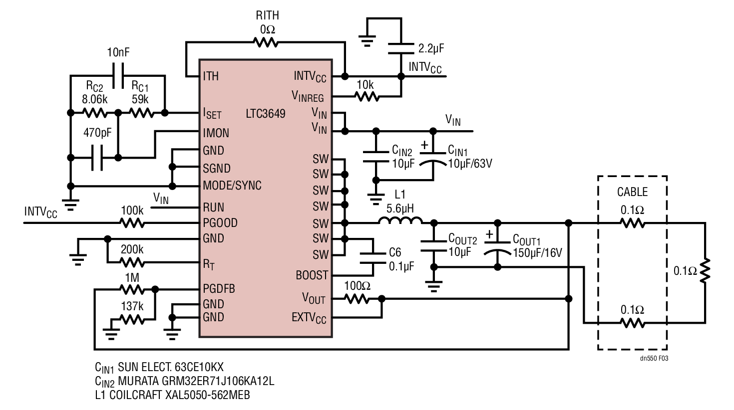
图 3 示出了一款存在电缆压降 (由远端负载引起) 之应用电路的 LTC3649。对那些在长电源电缆中没有额外远端采样导线的系统中,可以运用该方法。该电路利用了电流监视端子 IMON 以及采用一个外部电阻设定输出电压的能力。

图3:LTC3649 能够为长 PCB 走线提供电缆压降补偿
在该例中,两个 0.1Ω 电阻器模拟一根长电缆中的电源导线阻抗。电阻器 RC1 和 RC2 负责设定电压基准,并由两个电流源馈电:从引脚 ISET (一个恒定的 50μA),和从引脚 IMON (一个与输出电流成比例的电流)。负载电流的增加使 V_TERM 输出端上的电压按比例地改变,但是电缆末端上的负载电压则保持不变,如图 4 所示。对于远端采样可以采用一种相似的方法。详情请见 LTC3649 产品手册。

图 4:电缆压降工作负载曲线
结论
LTC3649 是一款高度集成的高性能降压型稳压器,它拥有的输入和输出范围使其能够满足工业测试与测量和运输应用的要求,以及调节太阳能电池板和便携式设备。