1000 V 输出、No-Opto、隔离型反激式转换器
隔离型反激式转换器广泛用于汽车、工业、医疗和电信领域,在此类应用中电源必须具有可靠、易用、高电压和隔离的特性,隔离型反激式转换器必须随着负载、电压和温度的变化提供卓越的稳压性能。 LT8304-1是一款隔离型、非光反激式转换器,其专为高输出电压应用而优化,可提供高达 1000 V 的输出。
传统上,稳压反馈环路需要一个体积庞大的高电压分压器连同光耦合器,前者用于直接检测高输出电压,后者则用于穿过隔离势垒传回反馈信息。由于一个 1206 电阻器最多能承受200 V(最大值)的高电压,因而产生了尺寸庞大的电阻器解决方案。这样一来,为了检测 1000 V 的电压,需要至少 6 个1206 电阻器和一个小的底端电阻器。
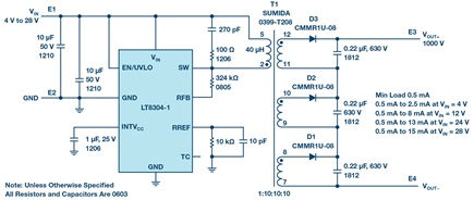
从一个 4 V 至 28 V 输入产生 1000 V/15 mA 输出
LT8304-1 反激式转换器设计采用的组件较少。图 1 显示一款完整的 4 V~28 V 输入至 1000 V 输出解决方案,其能够支持 15 mA 负载。输出电流能力 随着输入电压的增加而提高,当输入电压高于 24 V 时可达到 13mA。由于 LT8304-1 可通过原边波形检测输出电压,因此无需配置大尺寸高电压分压器,也不必采用光耦合器。

有关 LT8304-1 周围组件所承受之电压和电流应力计算的说明,详见 LT8304-1 的数据手册。值得注意的是,这款 1000 V 解决方案采用了一个在副边具有 3 个分离输出绕组的变压器。原边至副边匝数比为 1:10:10:10,而不是单副边绕组 1:30 匝数比变压器。1:10:10:10 变压器使得输出电压应力可在 3 个高电压输出二极管和 3 个高电压输出电容器之间分担。单个组件的电压额定值只需为总电压的 1/3,因而有利于获得更多可供选择的输出二极管和输出电容器。
图 2 显示这款峰值效率达到 90.5% 的反激式转换器。即使未采用光耦合器,各种不同输入电压下的负载调节仍然很紧,精度通常为 2% 至 3%,如图 3 所示。


从 4 V 至 18 V 输入产生 800 V/10 mA 输出
图 4 显示一款完整的 4 V~18 V 输入至 800 V 输出解决方案,其能够提供高达 10 mA 的输出电流。当输入为 18 V 和负载电流为10 mA 时,该反激式转换器可实现 88.2% 的峰值效率。图 5 显示各种不同输入电压下的效率曲线;图 6 显示了卓越的负载调节性能。另外,该解决方案采用的组件较少。



结论
LT8304-1 是一款简单易用的单片微功率隔离型反激式转换器,专为高输出电压应用而优化。通过直接从原边反激式波形对隔离输出电压进行采样,完整的解决方案可保持严紧的电压调节— 既不需要输出分压器,也不需要光隔离器。
输出电压简单地利用两个外部电阻器和第三个任选的温度补偿电阻器进行设置。边界模式操作造就了一款具卓越负载调节性能的小型磁性解决方案。一个 2 A、150 V DMOS 电源开关连同所有的高电压电路和控制逻辑单元均集成在耐热性能增强型8 引脚 SO 封装中。LT8304-1 在 3 V 至 100 V 的输入电压范围内工作,并可提供高达 24 W 的隔离输出功率。