0V to 18V Ideal Diode Controller Saves Watts and Space over Schottky
Introduction
Schottky diodes are used in a variety of ways to implement multisource power systems. For instance, high availability electronic systems, such as network and storage servers, use power Schottky diode-OR circuits to realize a redundant power system. Diode-ORing is also used in systems that have alternate power sources, such as an AC wall adapter and a backup battery feed. Power diodes can be combined with capacitors to hold up a load voltage during an input brownout. In this case, the power diodes are placed in series with the input voltage, with the capacitors on the load side of the diode. While the capacitors provide power, the reverse-biased diode isolates the load from the sagging input.
Schottky diodes suffice for these applications when currents are below a few amperes, but for higher currents, the excess power dissipated in the diode due to its forward voltage drop demands a better solution. For instance, 5A flowing through a diode with a 0.5V drop wastes 2.5W within the diode. This heat must be dissipated with dedicated copper area on the PCB or heat sinks bolted to the diode, both of which take significant space. The diode’s forward drop also makes it impractical for low voltage applications. This problem calls out for an ideal diode with a zero forward voltage drop to save power and space.
The LTC4352 ideal diode controller in tandem with an N-channel MOSFET creates a near-ideal diode for use with 0V to 18V input supplies. Figure 1 illustrates the simplicity of this solution. This ideal diode circuit can replace a power Schottky diode to create a highly efficient power ORing or supply holdup application. Figure 2 shows the power savings of the ideal diode circuit over a Schottky diode. 3.5W is saved at 10A, and the saving increases with load current. With its fast dynamic response, the controller excels in low voltage diode-OR applications which are more sensitive to voltage droop.

Figure 1. The LTC4352 controlling an N-Channel MOSFET replaces a power diode and associated heat sink to save power, PCB area, and voltage drop. Also shown: the small PCB footprint of the ideal diode circuit using a 3mm × 3mm DFN-12 packaged LTC4352 and SO-8 size MOSFET.

Figure 2. As load current increases, so do the power savings gained from using an ideal diode (LTC4352 + Si7336ADP) instead of a power Schottky diode (SBG1025L).
What Makes It Ideal?
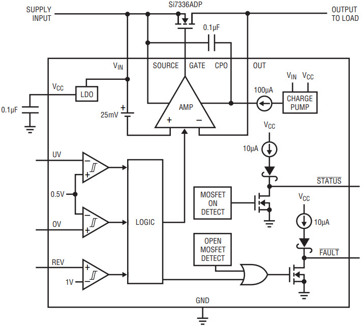
The LTC4352 monitors the differential voltage across the MOSFET source (the“anode”) and drain (the“cathode”) terminals. The MOSFET has an intrinsic source-to-drain body diode which conducts the load current at initial power-up. When the input voltage is higher than the output, the MOSFET is turned on, resulting in a forward voltage drop of ILOAD • RDS(ON). The RDS(ON) can be suitably chosen to provide an easy 10x reduction over a Schottky diode’s voltage drop. When the input drops below the output, the MOSFET is turned off, thus emulating the behavior of a reverse biased diode.
An inferior ideal diode control technique monitors the voltage across the MOSFET with a hysteretic comparator. For example, the MOSFET could be turned on whenever the input to output voltage exceeds 25mV. However, choosing the lower turn-off threshold can be tricky. Setting it to a positive forward voltage drop, say 5mV, causes the MOSFET to be turned off and on repeatedly at light load currents. Setting it to a negative value, such as –5mV, allows DC reverse current.
The LTC4352 implements a linear control method to avoid the problems of the comparator-based technique. It servos the gate of the MOSFET to maintain the forward voltage drop across the MOSFET at 25mV (AMP of Figure 3). At light load currents, the gate of the MOSFET is slightly above its threshold voltage to create a resistance of 25mV/ILOAD. As the load current increases, the gate voltage rises to reduce the MOSFET resistance. Ultimately, at large load currents, the MOSFET gate is driven fully on, and the forward voltage drop rises linearly with load current as ILOAD • RDS(ON). Figure 4 shows the resulting ideal diode I-V characteristic.

Figure 3. Simplified internals of the LTC4352.

Figure 4. The forward I-V characteristic of the LTC4352 ideal diode vs a Schottky diode.
In a reverse voltage condition, the gate is served low to completely turn off the MOSFET, thus avoiding DC reverse current. The linear method also provides a smooth switchover of currents for slowly crossing input supplies in diode-OR applications. In fact, depending on MOSFET and trace impedances, the input supplies share the load current when their voltages are nearly equal.
Fast Switch Control
Most ideal diode circuits suffer slower transient response compared to conventional diodes. The LTC4352, on the other hand, responds quickly to changes in the input to output voltage. A powerful driver turns off the MOSFET to protect the input supply and board traces from large reverse currents. Similarly, the driver turns on the switch rapidly to limit voltage droop during supply switchover in diode-OR applications.
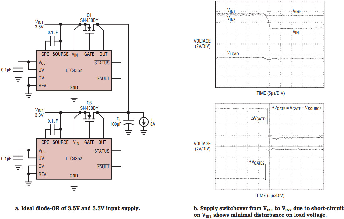
Figure 5 shows a fast switchover event occurring in a 3.3V ideal diode-OR circuit. Initially VIN1 supplies the entire load current since it is higher than VIN2. In this state, MOSFET Q1 is on and Q3 is off. A short circuit causes VIN1 to collapse below VIN2. The LTC4352’s fast response shuts off Q1 and turns on Q3 so that the load current can now be supplied by VIN2. This fast switchover minimizes disturbance on the load voltage so that downstream circuits can continue to operate smoothly.

Figure 5. Ideal diode-OR fast switchover.
To achieve fast switch turn-on, the LTC4352 uses an internal charge pump with an external reservoir capacitor. This capacitor is connected between the CPO and SOURCE pins. CPO is the output of a charge pump that can deliver up to 100µA of pull-up current. The reservoir capacitor accumulates and stores charge, which can be called upon to produce 1.5A of transient GATE pull-up current during a fast turn-on event. The reservoir capacitor voltage drops after the fast turn-on since it charge-shares with the input gate capacitance (CISS) of the MOSFET. For an acceptable drop, the reservoir capacitor value should be around 10 times the CISS of the MOSFET.
It is easy to disable fast turn-on. Omitting the reservoir capacitor slows down the gate rise time as determined by the CPO pull-up current charging CISS. Slow gate turn-on may cause the load to droop roughly a volt below the input as current flows through the MOSFET body diode until the channel is enhanced. This may be acceptable at higher input voltage applications, such as 12V.
Do What No Diode Has Done Before
The LTC4352 goes above and beyond the functionality of a diode by incorporating input undervoltage and overvoltage protection, outputs to report status and fault information, open MOSFET detection, and the ability to allow reverse current.
Figure 6 shows the LTC4352 in a 5V ideal diode circuit with undervoltage and overvoltage protection. The UV and OV pins have comparators with a 0.5V trip threshold and 5mV hysteresis (Figure 3). The resistive dividers from the input supply to these pins set up an input voltage window, typically 4.36V to 5.78V, where the ideal diode function operates. The STATUS pin pulls low to light up a green LED whenever the gate is high and power is flowing through the external MOSFET. For VIN outside the input voltage window, the gate is held off and the FAULT pin pulls low to signal a fault condition. A red LED, D2, provides visual indication. Back-to-back MOSFETs are needed to block conduction through their intrinsic source-to-drain body diodes in the gate low condition. A single MOSFET, Q1, could be used in the case where only a VIN out-of-range indication is sufficient. But care should be taken that the load current flowing through Q1’s body diode, when its gate is low, does not cause excessive heat dissipation in the MOSFET.

Figure 6. A 5V ideal diode circuit with input undervoltage and overvoltage protection. Ideal diode function operates for 4.36V < VIN < 5.78V, else GATE is low.
The MOSFET switch could fail open circuit or its RDS(ON) may degrade over years of operation, increasing the voltage drop across the switch. A large drop also results when excessive current flows through the MOSFET, possibly due to an output short circuit. The LTC4352 detects such failures and flags it through its FAULT pin. The open MOSFET detection circuit trips whenever it senses more than 250mV of forward voltage drop across the MOSFET—even with the gate turned on. Note that this condition only causes the FAULT pin to pull low, but no action is taken to turn off the switch. Table 1 translates STATUS and FAULT LED status to the operating state of the LTC4352.
| LED State |
Ideal Diode Operating State |
||
| STATUS Green LED | FAULT Red LED | MOSFET | UV/OV |
![]() |
![]() |
OFF | NO |
![]() |
![]() |
ON | NO |
![]() |
![]() |
OFF | YES |
![]() |
![]() |
OPEN | NO |
The input at the REV pin configures the LTC4352’s behavior for reverse current. It is tied low for normal diode operation, which blocks reverse current from flowing through the external MOSFET. Driving REV above 1V turns the gate completely on to its limit, even during reverse current conditions.
Only undervoltage, overvoltage, and VCC undervoltage lockout can override this to turn-off the gate. This feature is handy either in power path control applications which allow reverse current flow to occur, or for testing purposes.
Inrush Control on a Hot Swap Board
When the diode power input flows across a connector on a hot swap board, the LTC4352 can do double-duty to control the inrush current. Again, back-to-back MOSFETs are required for this application to block conduction through the MOSFET body diodes. The inrush current is limited by slowing the rise rate of the load voltage. This is done by limiting dV/dt on the MOSFET gate and operating it in a source-follower configuration.
Figure 7 illustrates an application where the LTC4352 is used for inrush control. Since the goal is to limit dV/dt on the gate, the fast turn-on characteristic of the ideal diode is disabled by omitting the CPO reservoir capacitor. The gate current is now limited to the CPO pull-up current of 100µA. To further reduce dV/dt, an RC network is added on the gate. The resistor decouples the capacitor during fast turn-off due to reverse current or overvoltage faults. Resistor RG prevents high frequency oscillations in Q2.

Figure 7. Controlling inrush current.
When the board is hot-plugged, the long power pins make contact first. The LTC4352 powers up, but holds the gate off since UV is low. After a few milliseconds of board insertion delay, the short UV pin makes contact. If VIN is above 10.8V, the MOSFET gate starts ramping up. The MOSFET turns on as the gate reaches the threshold voltage, and current starts charging the output. Q2 operates in the source follower mode and suffers the most power dissipation. Its VDS starts off at VIN and decreases to 25mV/2. Care should be taken that the power dissipated during inrush falls within the safe operating area (SOA) of the MOSFET.
Down to Earth Operation
The VIN operating range extends all the way down to 0V. However, when operating with inputs below 2.9V, an external supply is needed on the VCC pin. This supply should be in the range 2.9V to 6V. For a 2.9V to 4.7V subset of this range,VIN should always be lower than VCC. A 0.1µF bypass capacitor is also needed between the VCC and GND pins. Figure 8 shows an ideal diode circuit, where a 5V supply powers up the VCC pin. In this case, VIN can operate all the way down to 0V and up to 18V.

Figure 8. A 0V to 18V ideal diode circuit. By powering the VCC pin with an external supply in the 4.7V to 6V range (here 5V), VIN can operate down to 0V and up to 18V.
For input supplies from 2.9V to 18V, the external supply at the VCC pin is not needed. Instead, an internal low dropout regulator (LDO in Figure 3) LTC4352, continued from page 27 generates a 4.1V supply at the VCC pin. For VIN below 4.1V, VCC follows approximately 50mV below VIN. The 0.1µF VCC capacitor is still needed for bypassing and LDO stability.
Conclusion
An ever-present theme in electronic system design has been to pack more computation in smaller form factors and tighter power budgets. Another trend has been to lower the voltage of distributed power, which increases the current to maintain power levels.Given these constraints, board designers must scrutinize each diode in a high current power path for its power and area consumption.
The LTC4352 MOSFET controller provides the same functionality as a diode but at higher efficiencies and cooler temperatures, especially as currents increase. It also incorporates useful features such as fast switch control, 0V operation, undervoltage and overvoltage protection, open MOSFET detection, ability to allow reverse current, Hot Swap capability, and fault and status outputs. All of this functionality comes wrapped in space-saving 12-pin DFN (3mm × 3mm) and MSOP packages, making it possible to produce an ideal diode solution in a smaller footprint than conventional diodes.

