概览
设计资源
评估硬件
产品型号带"Z"表示符合RoHS标准。评估此电路需要下列选中的电路板
- EVAL-CN0365-PMDZ ($374.50) 16-Bit, 600 kSPS, Low Power Data Acquisition System for High Temperature Environments
- EVAL-SDP-CB1Z ($116.52) Eval Control Board
- SDP-PMD-IB1Z ($64.74) PMOD to SDP Interposer Board w/Power Supply
优势和特点
- 16位、600kSPS数据采集系统
- 系统保证温度:+175°C
- 低功耗
产品类别
领域和技术
所用产品
参考资料
- 
                                                                
                                                                    
                                                                                                                                            CN0365:适合高温环境的 16 位、 600 kSPS 低功耗数据采集系统2015/9/23PDF1 M
- 
                                                                
                                                                    
                                                                                                                                            MEMS陀螺仪在恶劣高温环境下提供准确的惯性检测2016/3/1
- 
                                                                
                                                                    
                                                                                                                                            用于高温电子应用的低功耗数据采集解决方案2015/8/1 模拟对话
电路功能与优势
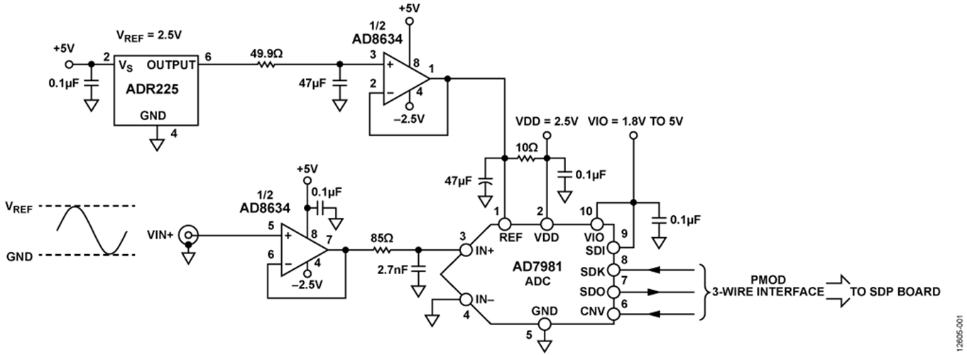
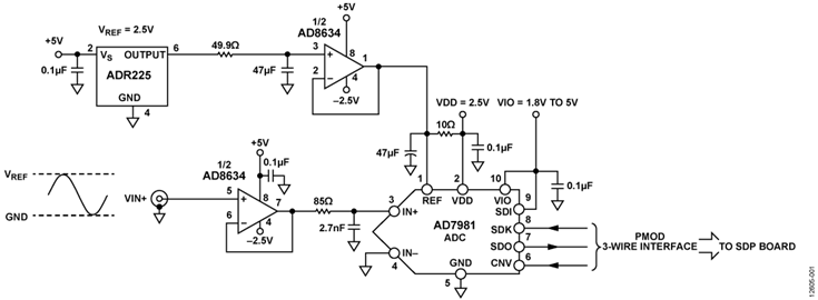
越来越多的应用要求数据采集系统必须在极高环境温度下可靠地工作,例如井下油气钻探、航空和汽车应用等。图 1 所 示电路是一个 16 位、 600 kSPS 逐次逼近型模数转换器 (ADC) 系统,其所用器件的额定温度、特性测试温度和性能保证 温度为 175°C。很多此类恶劣环境应用都采用电池供电, 因此该信号链针对低功耗而设计,同时仍然保持高性能。

本电路使用低功耗 (600 kSPS 时为 4.65 A) 、耐高温 PulSAR® ADC AD7981,它直接从耐高温、低功耗运算放大器 AD8634 驱动。 AD7981 ADC 需要 2.4 V 至 5.1 V 的外部基准电压源,本应用选择的基准电压源为微功耗 2.5 V 精密基准源 ADR225, 后者也通过了高温工作认证,并具有非常低的静态电流 (210°C 时最大值为 60µA)。
本设计中的所有 IC 封装都是专门针对高温环境而设计,包括单金属线焊。此外,本设计说明了无源元件、印刷电路 板 (PCB) 材料和建构技术的选择,以使其能在极端温度下工作,并且提供了完整的设计支持包,包括物料清单、原理图、装配和布局文件。
电路描述
模数转换器
本电路的核心是 16 位、低功耗、单电源 ADC AD7981,它采 用逐次逼近架构,最高支持 600 kSPS 的采样速率。如图 1 所 示, AD7981 使用两个电源引脚:内核电源 (VDD) 和数字输 入 / 输出接口电源 (VIO)。 VIO 引脚可以与 1.8 V 至 5.0 V 的任 何逻辑直接接口。 VDD 和 VIO 引脚也可以连在一起以节省 系统所需的电源数量,并且它们与电源时序无关。
在两次转换之间, AD7981 自动关断以节省功耗。因此,功 耗与采样速率成线性比例关系,使得该 ADC 对高低采样速 率 (甚至低至数 Hz) 均适合,并且可实现非常低的功耗,支 持电池供电系统。此外,可以使用过采样技术来提高低速 信号的有效分辨率。
AD7981 有一个伪差分模拟输入结构,可对 IN+ 与 IN− 输入 之间的真差分信号进行采样,并抑制这两个输入共有的信 号。 IN+ 输入支持 0 V 至 V REF 的单极性、单端输入信号, IN− 输入的范围受限,为 GND 至 100 mV。 AD7981 的伪差分输入 简化了 ADC 驱动器要求并降低了功耗。 AD7981 采用 10 引 脚 MSOP 封装,额定温度为 175°C。图 2 给出了连接示意图。

ADC 驱动器
AD7981 的输入可直接从低阻抗信号源驱动;然而,高源阻 抗会显著降低性能,尤其是总谐波失真 (THD)。因此,推 荐使用 ADC 驱动器或运算放大器 (如AD8634) 来驱动 AD7981 输入,如图 3 所示。在采集时间开始时,开关闭合,容性 DAC 在 ADC 输入端注入一个电压毛刺 (反冲)。 ADC 驱动器 帮助此反冲稳定下来,并将其与信号源相隔离。
低功耗 (1.3 mA/放大器) 双通道精密运算放大器 AD8634 适合 此任务,因为其出色的直流和交流特性对传感器信号调理 和信号链的其他部分非常有利。虽然 AD8634 具有轨到轨输 出,但输入要求从正供电轨到负供电轨具有 300 mV 裕量。
此裕量要求使得负电源成为必要,所选负电源为 −2.5 V。
AD8634 提供额定温度为 175°C 的 8 引脚 SOIC 封装和额定温 度为 210°C 的 8 引脚 FLATPACK 封装。

图 3. SAR ADC 前端放大器和 RC 滤波器
ADC 驱动器与 AD7981 之间的 RC 滤波器衰减 AD7981 输入端 注入的反冲,并限制进入此输入端的噪声带宽。不过,过 大的限带可能会增加建立时间和失真。最佳 RC 值的计算主 要基于输入频率和吞吐速率。对于所示实例, R = 85 且 C = 2.7 nF 是最佳值,产生 693 kHz 的截止频率。详细计算参见 Analog Dialogue 文章 : 精密SAR型模数转换器的前端放大器和RC滤波器设计. 本电路中, ADC 驱动器为单位增益缓冲配置。增加 ADC 驱 动器增益会降低驱动器带宽,延长建立时间。这种情况下 可能需要降低 ADC 吞吐速率,或者在增益级之后再使用一 个缓冲器作为驱动器。
基准电压源
ADR225 2.5 V 基准电压源在时 210°C 仅消耗最大 60 A 的静态 电流,并具有典型值 40 ppm/°C 的超低漂移特性,因而非常 适合用于该低功耗数据采集电路。 ADR225 的初始精度为 ±0.4%,可在 3.3 V 至 16 V 的宽电源范围内工作。
像其他 SAR ADC 一样, AD7981 的 基准电压输入具有动态输 入阻抗,因此必须利用低阻抗源驱动, REF 引脚与 GND 之 间应有效去耦,如图 4 所示。除了 ADC 驱动器应用, AD8634 同样适合用作基准电压缓冲器。
使用基准电压缓冲器的另一个好处是,基准电压输出端噪 声可通过增加一个低通 RC 滤波器来进一步降低。在该电路 中, 49.9 电阻和 47 F 电容提供大约 67 Hz 的截止频率。

转换期间, AD7981 基准电压输入端可能出现高达 2.5 mA 的 电流尖峰。在尽可能靠近基准电压输入端的地方放置一个 大容值储能电容,以便提供该电流并使基准电压输入端噪 声保持较低水平。通常使用低 ESR 、 10 ¬F 或更大的陶瓷电 容,但对于高温应用,没有陶瓷电容可用。因此,选择一 个低 ESR 、 47 ¬F 钽电容,其对电路性能的影响极小。
数字接口
AD7981 提供一个兼容 SPI 、 QSPI 和其他数字主机的灵活串 行数字接口。该接口既可配置为简单的 3 线模式以实现最 少的输入 / 输出数,也可配置为 4 线模式以提供菊花链回读 和繁忙指示选项。 4 线模式还支持 CNV(转换输入) 的独立回 读时序,使得多个转换器可实现同步采样。
本参考设计使用的 PMOD 接口实现了简单的 3 线模式, SDI 接 高电平 VIO。 VIO 电压是由 SDP-PMOD 转接板从外部提供。
电源
本参考设计的 +5 V 和 −2.5 V 供电轨需要外部低噪声电源。 AD7981 是低功耗器件,可由基准电压缓冲器直接供电,如 图 5 所示,因而无需额外的供电轨,节省功耗和板空间。

IC 封装和可靠性
ADI 公司高温系列中的器件要经历特殊的工艺流程,包括 设计、特性测试、可靠性认证和生产测试。专门针对极端 温度设计特殊封装是该流程的一部分。本电路中的 175°C 塑料封装采用一种特殊材料。
耐高温封装的一个主要失效机制是焊线与焊垫界面失效, 尤其是金 (Au) 和铝 (Al) 混合时 (塑料封装通常如此)。高温会 加速 AuAl 金属间化合物的生长。正是这些金属间化合物引 起焊接失效,如易脆焊接和空洞等,这些故障可能在几百 小时之后就会发生,如图 6 所示。

为了避免失效, ADI 公司利用焊盘金属化 (OPM) 工艺产生 一个金焊垫表面以供金焊线连接。这种单金属系统不会形 成金属间化合物,经过 195°C 、 6000 小时的浸泡式认证测 试,已被证明非常可靠,如图 7 所示

虽然 ADI 公司已证明焊接在 195°C 时仍然可靠,但受限于塑 封材料的玻璃转化温度,塑料封装的额定最高工作温度仅 为 175°C。
除了本电路所用的额定 175°C 产品,还有采用陶瓷 FLATPACK 封装的额定 210°C 型号可用。同时有已知良品裸片 (KGD) 可 供需要定制封装的系统使用。
对于高温产品, ADI 公司有一套全面的可靠性认证计划, 包括器件在最高工作温度下偏置的高温工作寿命 (HTOL)。 数据手册规定,高温产品在最高额定温度下最少可工作 1000 小时。全面生产测试是保证每个器件性能的最后一 步。 ADI 高温系列中的每个器件都在高温下进行生产测 试,确保达到性能要求。
无源元件
必须选择耐高温的无源元件。本设计使用 175°C 以上的薄 膜型低 TCR 电阻。 COG/NPO 电容用于低值滤波器和去耦 应用,其温度系数非常平坦。耐高温钽电容有比陶瓷电容 更大的容值,常用于电源滤波。本电路板所用 SMA 连接器 的额定温度为 165°C,因此,在高温下进行长时间测试 时,必须将其移除。同样, 0.1 ”接头连接器 (J2 和 P3) 上的 绝缘材料在高温时只能持续较短时间,因而在长时间高温 测试中也必须予以移除。
PCB 布局和装配
在本电路的 PCB 设计中,模拟信号和数字接口位于 ADC 的 相对两侧, IC 之下或模拟信号路径附近无开关信号。这种 设计可以最大程度地降低耦合到 ADC 芯片和辅助模拟信号 链中的噪声。 AD7981 的所有模拟信号位于左侧,所有数字 信号位于右侧,这种引脚排列可以简化设计。基准电压输 入 REF 具有动态输入阻抗,必须用极小的寄生电感去耦, 为此须将基准电压去耦电容放在尽量靠近 REF 和 GND 引脚 的地方,并用低阻抗的宽走线连接该引脚。本电路板的元 器件故意全都放在正面,以方便从背面加热进行温度测 试。关于其他布局布线建议,参见 AD7981 数据手册。
针对高温电路,必须采用特殊电路材料和装配技术来确保 可靠性。 FR4 是 PCB 叠层常用的材料,但商用 FR4 的典型玻 璃转化温度约为 140°C。超过 140°C 时, PCB 便开始破裂、 分层,并对元器件造成压力。高温装配广泛使用的替代材 料是聚酰亚胺,其典型玻璃转化温度大于 240°C。本设计 使用 4 层聚酰亚胺 PCB
PCB 表面也需要注意,特别是配合含锡的焊料使用时,因 为这种焊料易于与铜走线形成金属间化合物。常常采用镍 金表面处理,其中镍提供一个壁垒,金则为接头焊接提供 一个良好的表面。此外,必须使用高熔点焊料,熔点与系 统最高工作温度之间应有合适的裕量。本装配选择 SAC305 无铅焊料, 其熔点为 217°C,相对于 175°C 的最高工作温度 有 42°C 的裕量。
性能预期
采用 1 kHz 输入信号音和 5 V 基准电压时, AD7981 的额定 SNR 典型值为 91 dB。然而,当使用较低基准电影所时 (低功耗 / 低 电压系统常常如此), SNR 性能会有所下降。根据 AD7981 数据手册中的性能曲线,在室温和 2.5 V 基准电压时,预期 SNR 约为 86 dB。该 SNR 值与室温时测试本电路所实现的性能 (约 86 dB SNR) 符合得很好,如图 8 所示。

当温度升高至 175°C 时, SNR 性能仅降低至约 84 dB,如图 9 所示。 THD 仍然优于 −100 dB,如图 10 所示。本电路在 175°C 时的 FFT 摘要如图 11 所示。



电路评估与测试
本电路采用EVAL-CN0365-PMDZ 路板、 SDP-PMD-IB1Z 转接板和EVAL-SDP-CB1Z演示平台 (SDP) 板。转接板和SDP 板采用120引脚对接连接器。转接板和 EVAL-CN0365-PMDZ 板采用12引脚 PMOD 对接连接器,可快速进行设置和评估电路性能。 EVAL-CN0365-PMDZ 板包含要评估的电路 (如 CN-0365 所述),SDP 评估板与CN-0365评估软件配合使用。
设备要求
需要以下设备:
- EVAL-CN0365-PMDZ板
- 系统演示平台 (EVAL-SDP-CB1Z)
- PMOD/SDP 转接板 (SDP-PMD-IB1Z)
- CN-0365 评估软件
- 函数发生器 / 信号源,例如这些测试中使用的 Audio Precision SYS-2522
- 电源: +5 V 和 −2.5 V
- 电源: +6 V 壁式电源适配器 (EVAL-CFTL-6V-PWRZ)
- 带 USB 端口和 USB 线缆的 PC,运行 Windows® XP (SP2) 、 Windows Vista 或 Windows 7 Business/Enterprise/Ultimate 版 (32 位或 64 位)
开始使用
要开始使用,请执行以下步骤:
- 从ftp://ftp.analog.com/pub/cftl/CN0365下载 CN-0365 评估 软件 到 PC。
- 先安装该软件,再将 SDP 板连接到 PC 的 USB 端口,确保 PC 正确识别 SDP 板。
- 解压缩下载的文件。
- 运行 setup.exe文件。
- 按照屏幕提示操作,完成安装。建议将所有软件安装在默认位置。
功能框图
图 12 所示为测试设置的功能框图。

图 12. 用于测量交流性能的电路测试设置
设置
设置电路的步骤如下:
- 通过直流管式插孔将 EVAL-CFTL-6V-PWRZ (+6 V 直流电 源) 连接到 SDP-PMD-IB1Z 转接板。
- 通过 120 引脚 CON A 连接器将 SDP-PMD-IB1Z 转接板连接到EVAL-SDP-CB1ZSDP板。
- 通过USB电缆将EVAL-SDP-CB1Z SDP板连接到PC
- 通过12引脚接头PMOD连接器将EVAL-CN0365-PMDZ评估板连接到SDP-PMD-IB1Z转接板。
- 将+5 V (VS+)和−2.5 V (VS−)电源连接到EVAL-CN0365-PMDZ P3接头。默认配置中,VDD电压(2.5 V)不需要外部连接,因为它是在板上产生。
- 通过SMA连接器将信号源连接到EVAL-CN0365-PMDZ。
- 将Audio Precision SYS-2522(或同等信号发生器)设置为1 kHz频率和2.5 V p-p正弦波,并具有1.25 V直流偏移。
测试
启动评估软件。如果Windows设备管理器中出现“Analog Devices System Development Platform(ADI系统开发平台)”驱动器,软件便能与SDP板通信。USB通信建立之后,便可使用评估软件测试、查看、保存电路性能指标。
关于软件操作的详细信息,请参阅UG-340 和评估8/10引脚PulSAR®系列14/16/18位ADC wiki页面 。
在环境室中进行温度测试时,可使用延长线(未提供)连接模拟输入、电源和PMOD。这些延长线必须尽可能短,并且必须采用较佳做法以避免噪声。本电路板所用SMA连接器的额定温度为165°C,因此,在高温下进行长时间测试时,必须将其移除。同样,0.1”接头连接器(J2和P3) 上的绝缘材料在高温时只能持续较短时间,因而在长时间高温测试中也必须予以移除。
EVAL-CN0365-PMDZ 板照片如图13所示。

图13. EVAL-CN0365-PMDZ 电路板的照片
 
                             
                         
                         
                                                 
                                                 
                                                 
                                                


