概览
参考资料
-
CN0226: Portable Audio Amplifier with Volume Control (Rev. 0)2017/4/27PDF255 K
电路描述
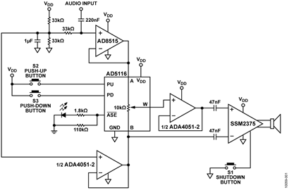
该电路采用64位AD5116数字电位器、SSM2375D类放大器、双通道ADA4051-2和单通道AD8515运算放大器,为低功耗和/或便携式应用提供易于使用的电路。
输入信号由高通滤波器滤波,该滤波器会滤除任何直流失调电压,并使信号位于电源轨中间位置。高通滤波器还能改善电源抑制(PSR)性能。VDD/2偏置电压有单独的滤波器,如图2所示。

滤波器由1 µF电容和33 kΩ电阻组成,提供大约10 Hz的截止频率。高通滤波器由33 kΩ电阻和220 nF电容组成,提供大约22 Hz的截止频率。
偏置电压滤波器可抑制10 Hz及以上的电源噪声。
AD5116配置为电位计模式,因而可衰减音频输入信号,并提供80kΩ、10kΩ和5kΩ的电阻值。电阻选择需要权衡线性度、噪声、带宽和总谐波失真(THD)性能。图1所示电路选择了10 kΩ选项,不过5 kΩ选项可以稍微降低噪声。
双通道AD8515是一款低成本、低功耗、轨到轨输入/输出运算放大器,用于缓冲音频信号并驱动AD5116的A端。
ADA4051-2运算放大器的一半向AD5116的B端提供低阻抗VDD/2偏置电压。偏置电压设置为VDD/2可提供最优信号裕量和优质THD性能。
ADA4051-2运算放大器的另一半用于缓冲AD5116的W端输出。
AD5116提供自动存储功能,确保能够保留最后的音量位置。当自动存储功能使能时,ASE引脚具有双重功能。该引脚指示是否到达电阻的末端,以此指示最大/最小音量。一个LED以可视化方式显示事件信息。
SSM2375是一款高效率D类放大器,可提供高达3 W的输出功率。该器件具有12 dB增益,内置爆音和喀嚓声抑制电路,可较大程度地降低数字电位器的转换毛刺。
板上有第三个按钮,用于关断音频输出。
图3显示了电路在5 V电源、4Ω+15 µH负载下工作的THD+N性能。请注意,在2 W输出功率水平时,THD+N会增加。

音频输入信号电平计算
SSM2375输出功率通过下式计算:

其中:
IN为均方根输入电压或VPEAK /√2.
RLOAD为扬声器阻抗。
GAIN为线性增益,默认值为1.4125 (3 dB)。
如表1所示,SSM2375的增益设置范围是0 dB到12 dB,步长为3 dB。
| 增益设置(dB) | 增益引脚配置 |
| 12 | 通过47 kΩ电阻连接到VDD |
| 9 | 通过47 kΩ电阻连接到GND |
| 6 | 接至VDD |
| 3 | 开路 |
| 0 | 接至GND |
为实现所需性能,必须采用较优的布局、接地和解耦技术(参见教程MT-031和MT-101)。至少应采用四层印刷电路板(PCB):一层为接地层,一层为电源层,另两层为信号层。
有关完整设计支持包,包括原理图、布局、装配和物料清单(BOM),请访问www.analog.com/CN0226-DesignSupport。
常见变化
该电路可配置为超低功耗工作模式。如果在低功耗系统中使用该电路,可以用四通道AD8508取代所有三个运算放大器;AD8508每个放大器的电源电流非常低,仅为20 μA,而且只需2.5 V电源即可发挥全部功能。
也可以使用D型触发器从外部实现自动关断功能,以改善最小音量下的衰减,如图4所示。





