文档
-
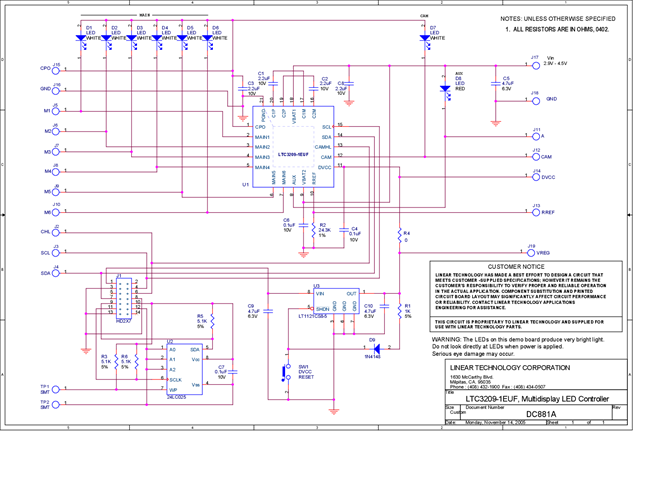
DC881A - Schematic2009/9/24PDF68K
-
DC881A - Demo Manual2009/9/24PDF893K
-
DC881A - Design File2009/9/24ZIP866K
