文档
-
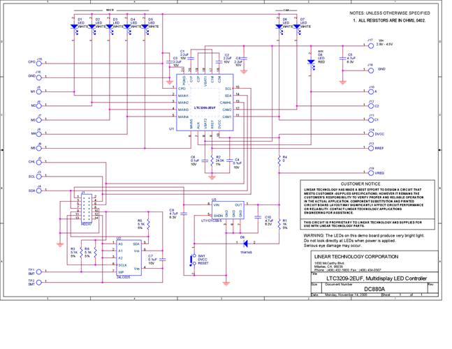
DC880A - Schematic2009/9/24PDF68K
-
DC880A - Demo Manual2009/9/24PDF893K
-
DC880A - Design File2009/9/24ZIP862K
