文档
-
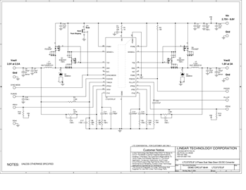
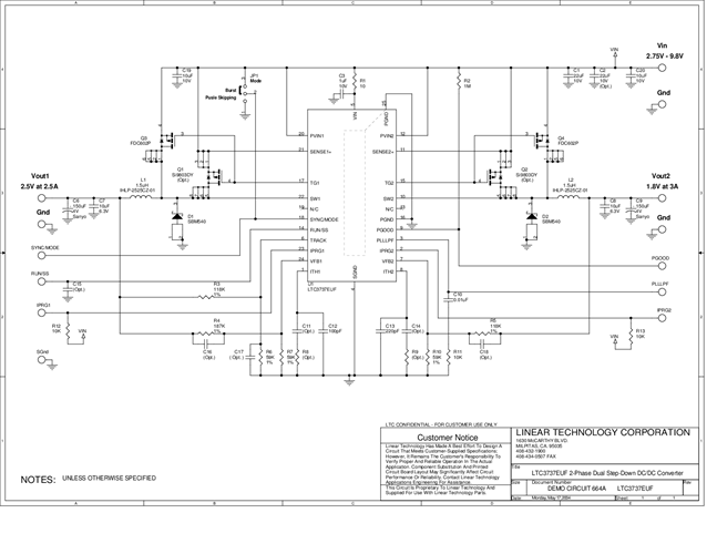
DC664A - Schematic2009/9/24PDF30K
-
DC664A - Demo Manual2009/9/24PDF188K
-
DC664A - Design File2009/9/24ZIP614K
