概览
产品详情
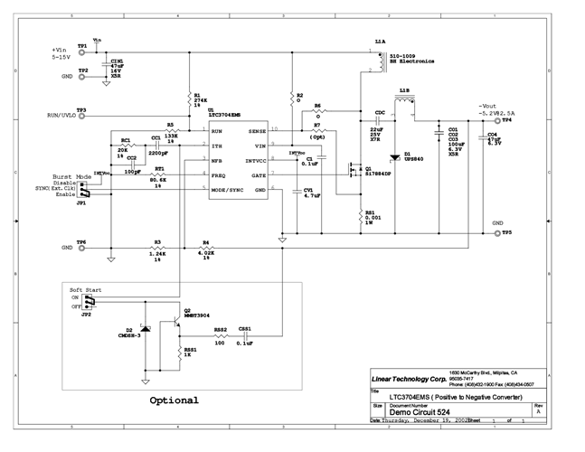
演示电路524是一款正输入至负输出转换器,内置LTC3704开关控制器。DC524将5V至15V输入转换为–5.2V输出,并通过5V输入提供高达2.5A的输出电流。该转换器在300kHz下工作,效率高达89%。DC524设置为在No RSENSE™模式下工作,输入电压可高达15V。不过,DC524可通过可选电流检测电阻针对较高的输入电压进行修改。该电路采用可选软启动电路,可通过单个跳线使能或禁用。此外,DC524还集成了跳线,可对连续或Burst Mode™工作模式进行设定。DC524可与频率高达400kHz的外部时钟同步。
相关产品
文档
-
DC524A - Schematic2009/9/24PDF96K
-
DC524A - Demo Manual2010/8/3PDF543K
-
DC524A - Design File2009/9/24ZIP885K
