文档
-
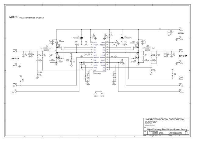
DC473A - Schematic2009/9/24PDF27K
-
DC473A - Demo Manual2009/9/24PDF249K
-
DC473A - Design File2009/9/24ZIP824K
