文档
-
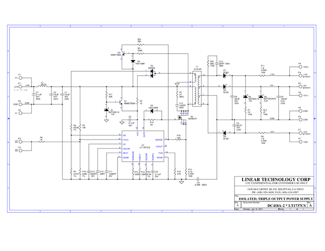
DC418A - Schematic2009/9/24PDF30K
-
DC418A - Demo Manual2009/9/24PDF99K
-
DC418A - Design File2009/9/24ZIP809K
