概览
产品详情
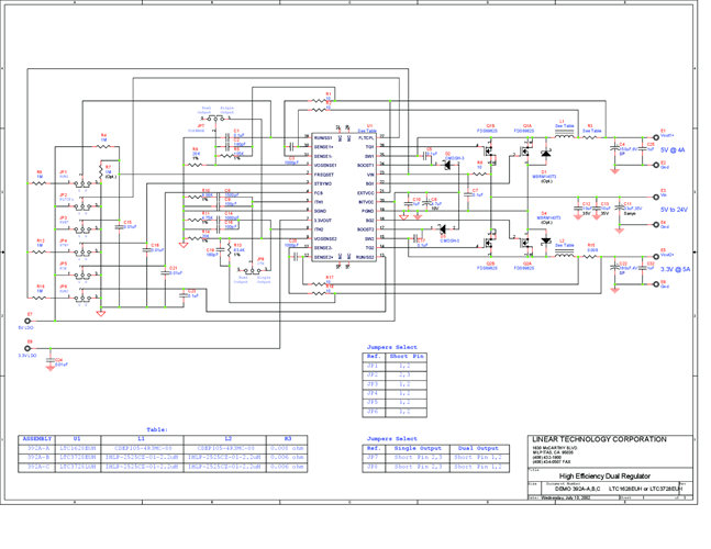
Demonstration circuit 392 is a dual output, step-down, synchronous buck converter featuring either the 150kHz to 300kHz LTC1628EUH controller (DC392A-A), the 250kHz to 550kHz LTC3728EUH (DC392A-B) or 250kHz to 550kHz LTC3728LUH (DC392A-C). It operates with an input voltage range of 7V to 24V and provides 3.3V @ 5A and 5V @ 4A at its output.
相关产品
文档
-
DC392A - Schematic2009/9/24PDF97K
-
DC392A - Demo Manual2009/9/24PDF613K
-
DC392A - Design File2009/9/24ZIP621K
