概览
产品详情
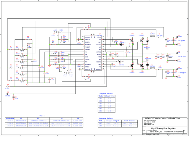
演示电路392是一款双路输出、降压、同步降压型转换器,内置150kHz至300kHz LTC1628EUH控制器(DC392A-A)、250kHz至550kHz LTC3728EUH (DC392A-B)或250kHz至550kHz LTC3728LUH (DC392A-C)。其输入电压范围为7V至24V,提供3.3V/5A和5V/4A输出。
相关产品
文档
- 
                                                                
                                                                    
                                                                                                                                            DC392A - Schematic2009/9/24PDF97K
- 
                                                                
                                                                    
                                                                                                                                            DC392A - Demo Manual2009/9/24PDF527K
- 
                                                                
                                                                    
                                                                                                                                            DC392A - Design File2009/9/24ZIP696K
 
                             
                         
                         
                                                