概览
产品详情
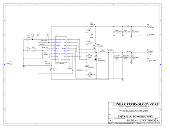
演示电路DC385是一款采用LTC1778无RSENSE开关稳压器控制器的高密度同步降压稳压器。该控制器使用谷值电流控制架构提供极低的占空比,无需检测电阻。该演示板的输入电压范围为5V至25V,可提供1.2V (6A)输出。
相关产品
文档
-
DC385A - Schematic2009/9/24PDF19K
-
DC385A - Demo Manual2009/9/24PDF122K
-
DC385A - Design File2009/9/24ZIP874K
