概览
产品详情
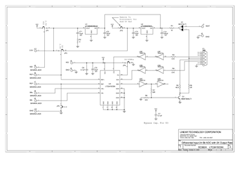
DC382A: Demo Board for LTC2415 24-Bit No Latency Delta Sigma ADC with Differential Input and Differential Reference.
文档
-
DC382A - Schematic2009/9/24PDF18K
-
DC382A - Demo Manual2009/9/24PDF143K
-
DC382A - Design File2009/9/24ZIP699K
