文档
-
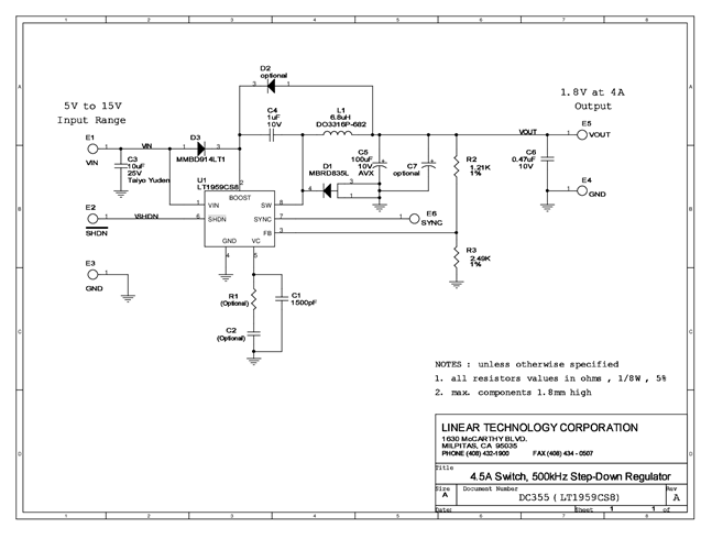
DC355A - Schematic2009/9/24PDF105K
-
DC355A - Demo Manual2009/9/24PDF329K
-
DC355A - Design File2009/9/24ZIP857K
