概览
产品详情
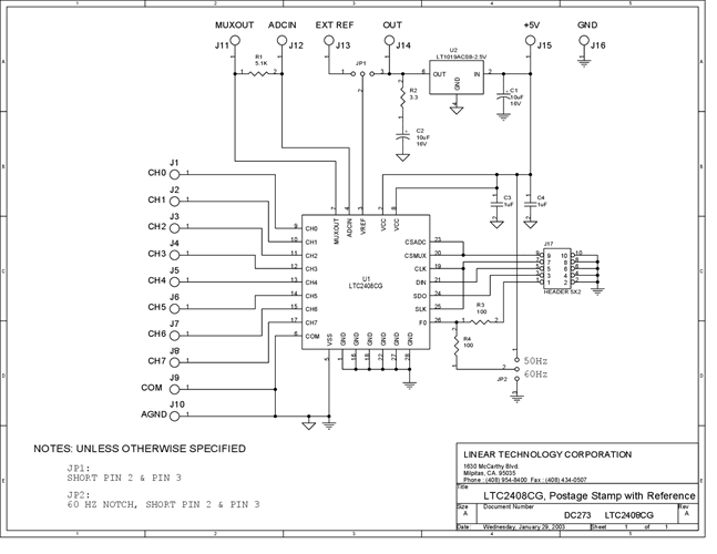
DC273A:LTC2408 4/8通道24位µPower无延迟Σ-△ ADC演示板。
文档
-
DC273A - Schematic2009/9/24PDF55K
-
DC273A - Demo Manual2013/5/28PDF308K
-
DC273A - Design File2009/9/24ZIP104K
