概览
产品详情
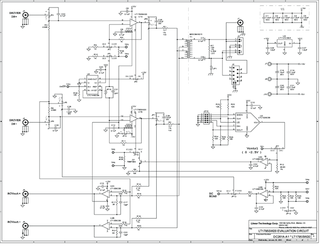
DC261A-A: Demo Board for the LT1795 Dual 500mA/50MHz Current Feedback Line Driver Amplifier.
相关产品
文档
-
DC261A - Schematic2009/9/24PDF107K
-
DC261A - Demo Manual2009/9/24PDF2M
-
DC261A - Design File2009/9/24ZIP445K
