概览
产品详情
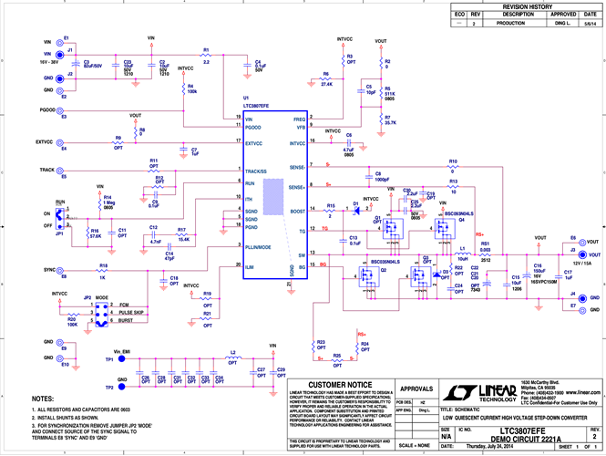
Demonstration circuit 2221A is a low quiescent current, synchronous buck converter featuring the LTC3807EFE. This demo board converts a 16V to 38V input voltage to a 12V at 15A output. The main features of this board include an internal LDO for gate drive power from VIN or EXTVCC, RUN and PGOOD pins, a mode selector that allows the converter to run in constant current mode (CCM), pulse-skipping or Burst Mode® operation, and selectable current limit. The DC2221A supports an adjustable output voltage, soft-start and tracking. The wide input voltage range of 16V to 38V is suitable for automotive and distributed DC power systems where low quiescent current is important.
相关产品
文档
-
DC2221A - Schematic2014/9/29PDF44K
-
DC2221A - Demo Manual2014/9/29PDF429K
-
DC2221A - Design Files2014/9/29ZIP901K
